目前,福建省新冠疫情形势严峻复杂,后续在社区、学校、工厂等人群中继续发现病例的可能性高,疫情存在外溢风险。

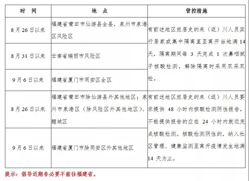
国内中高风险区来(返)川人员管理措施
为进一步防范疫情输入和反弹,引导公众做好疫情防控工作,四川疾控紧急提醒如下:
一、请广大民众持续关注地区风险等级划分,凡来自中高风险地区或与确诊病例(含无症状感染者)有轨迹交叉人员,请主动报告,并配合做好防控措施。
二、中秋、国庆双节临近,建议广大民众少出行,不聚集。在出行之前,要了解目的地的疫情防控等级,近期如无必要,不要前往福建省莆田市、泉州市、厦门市等中高风险地区。
三、坚持科学佩戴口罩,勤洗手、常通风、不聚集,保持安全社交距离,咳嗽、打喷嚏时注意遮挡,使用公筷公勺,养成良好的卫生习惯。每个人都要成为自己健康的第一责任人。
四、疫苗接种是防控新冠肺炎疫情最经济、最有效的手段,请符合接种条件的市民积极主动接种新冠病毒疫苗,共筑全民免疫屏障。