政府信息公开
  •  索 引 号:008494033/2023-47950744
  • 公文种类:
  • 发布机构:遂宁市船山区人民政府办公室
  • 文       号:遂船府办文〔2023〕14号
  • 成文日期: 2023-03-27
  • 发布日期: 2023-03-27
  • 有 效 性: 有效

遂宁市船山区人民政府办公室遂宁市船山区财政局关于转发《四川省机关事务管理局 四川省财政厅关于印发〈四川省党政机关公务用车社会化保障管理暂行办法〉的通知》的通知

来源:遂宁市船山区人民政府办公室 发布时间:2023-03-27 14:08 浏览次数: 字体: [ ] 打印

 

 

遂船府办202314

 


各乡镇人民政府、街道办事处、园区管委会,区直各部门:

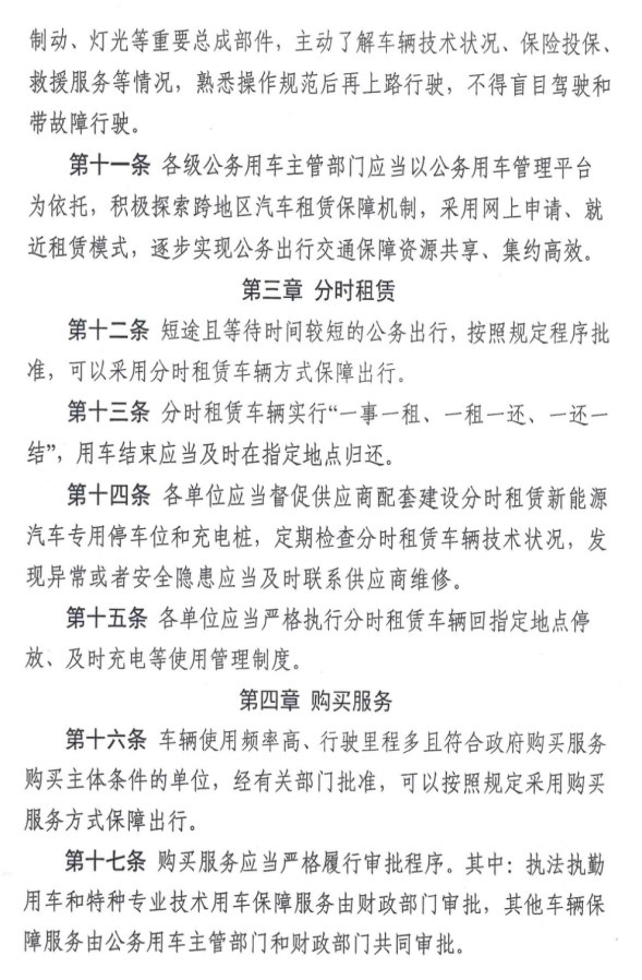
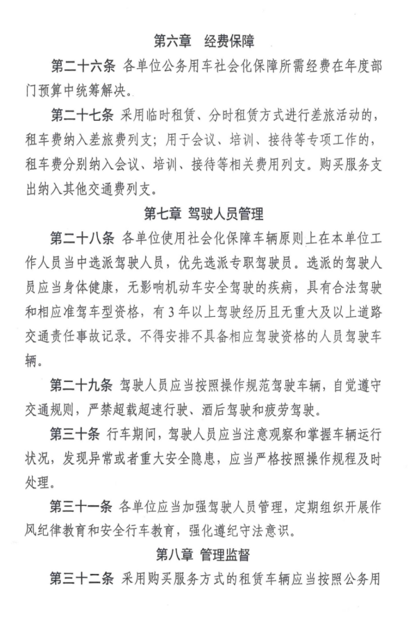
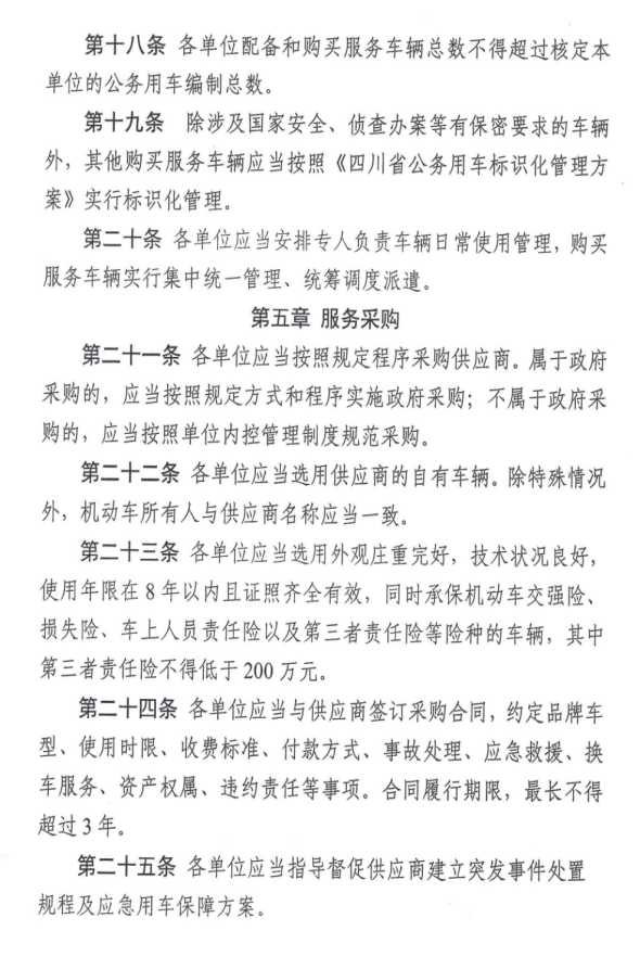
为规范公务用车社会化保障行为有效保障公务活动降低行政运行成本促进党风廉政建设和节约型机关建设现将《四川省机关事务管理局 四川省财政厅关于印发〈四川省党政机关公务用车社会化保障管理暂行办法〉的通知》(川机管函〔2023200号)转发给你们,请大家认真贯彻落实。

 

 

 

                                         遂宁市船山区人民政府办公室     遂宁市船山区财政局       

                                 2023327        


 

   

 

 

 

 

 

 

 

 

 

 

 

 

 

 

 

 

 

\

扫一扫在手机打开当前页