
按照区委、区政府纵深推进安全生产“五预”工作机制和全面开展“大排查、大曝光、大整治”行动的安排部署,船山区交通运输局聚焦道路运输、维修隐患治理等重点领域作业环节,全面开展交通运输领域安全生产问题隐患排查整治,切实筑牢安全生产防线,现将近期检查中发现的问题予以曝光,请各相关单位深刻汲取教训,严格落实安全生产责任,强化风险防控和隐患治理,坚决防范和遏制各类生产安全事故发生,确保全区交通运输安全生产形势持续稳定向好。
01遂宁骏德汽车销售有限公司(道路维修企业)
问题隐患:未按《机动车维修管理规定》向交通主管部门提交备案。
被检查企业门面及招牌图片↓


法规依据:《机动车维修管理规定》第七条“从事机动车维修经营业务的,应当在依法向市场监督管理机构办理有关登记手续后,向所在地县级道路运输管理机构进行备案。道路运输管理机构应当按照《中华人民共和国道路运输条例》和本规定实施机动车维修经营备案。道路运输管理机构不得向机动车维修经营者收取备案相关费用。”
适用解释:该条款明确了机动车维修经营者的法定义务,即在办理工商登记后,必须向所在地县级道路运输管理机构进行备案。这是从事机动车维修经营活动的强制性程序要求。
整改要求:遂宁骏德汽车销售有限公司按照《机动车维修管理规定》及时到船山区公路运输管理所提交资料备案。
02遂宁市众旺运输服务有限公司(道路危险货物运输)
问题隐患:一、企业从事货物运输业务,但从业人员管理制度中从业人员的聘用条件包含需要取得经营性道路旅客运输从业资格的要求,与实际不匹配。
问题隐患图片↓

法规依据标准:《中华人民共和国安全生产法》第四条:生产经营单位必须遵守本法和其他有关安全生产的法律、法规,加强安全生产管理,建立健全全员安全生产责任制和安全生产规章制度。适用解释:企业自定的管理制度是其安全生产规章制度的一部分。制度与实际执行“两张皮”,直接表明企业未能建立健全有效的规章制度,或未能确保其得到执行。第二十一条:生产经营单位的主要负责人对本单位安全生产工作负有职责,其中包括“建立健全并落实本单位全员安全生产责任制,加强安全生产标准化建设”。
适用解释:制度与执行不一致,是安全生产责任制未得到“落实”的直接证据,企业主要负责人将对此承担法律责任。
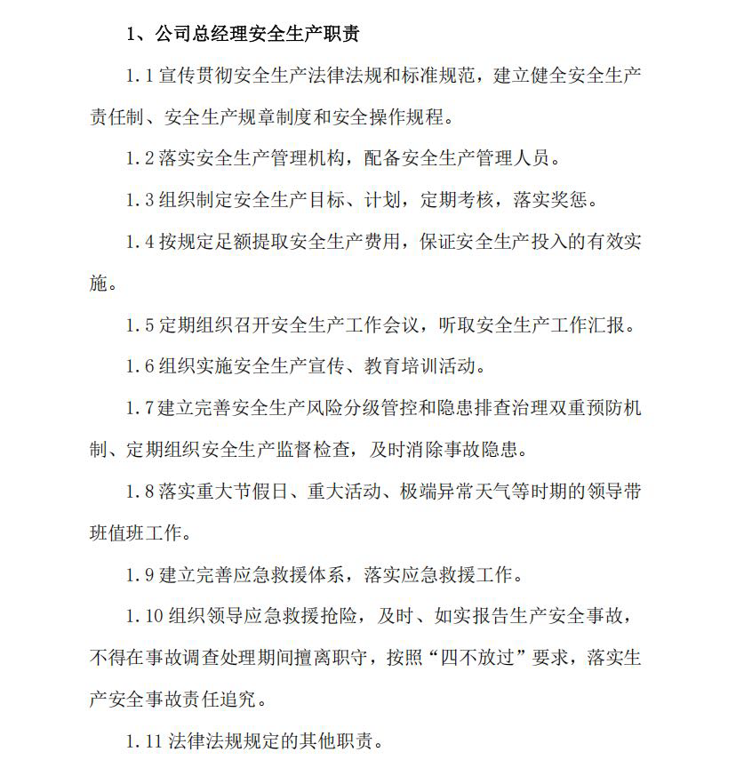
问题隐患:二、企业总经理安全生产职责不全,未涵盖安全生产法规定的企业主要负责人全部安全生产职责。
问题隐患图片↓

法规依据标准:《中华人民共和国安全生产法(2021年修正)》明确规定了生产经营单位“主要负责人”的法律地位和职责。第五条规定:“生产经营单位的主要负责人是本单位安全生产第一责任人,对本单位的安全生产工作全面负责。”适用解释:这从法律上确立了总经理(作为主要负责人)在安全生产上的“第一责任人”和“全面负责”地位。任何职责清单的缺失,都意味着其未能依法“全面负责”。第二十一条:明确规定了生产经营单位主要负责人对本单位安全生产工作负有的七项法定职责。这是判断总经理职责是否全面的直接标准:
1.建立健全并落实本单位全员安全生产责任制,加强安全生产标准化建设。风险点:如果总经理的职责中未明确要求其“建立健全并落实”全员安全生产责任制,那么当责任制流于形式时,他就无法被有效追责。
2.组织制定并实施本单位安全生产规章制度和操作规程。风险点:职责中若缺少“组织制定并实施”安全规章制度和操作规程的内容,意味着制度缺失或执行不力的首要责任无法追溯到总经理。
3.组织制定并实施本单位安全生产教育和培训计划。风险点:未将此条写入职责,当企业安全培训不到位时,总经理可以推卸其组织责任。
4.保证本单位安全生产投入的有效实施。风险点:这是关键职责。如果职责清单中未明确其保证安全投入的责任,一旦因投入不足导致事故,总经理难以被直接问责。
5.组织建立并落实安全风险分级管控和隐患排查治理双重预防工作机制,督促、检查本单位的安全生产工作,及时消除生产安全事故隐患。风险点:这是动态管理的核心。职责中若缺少“组织建立并落实”双重预防机制和“督促、检查”工作的要求,总经理就规避了其日常安全管理的主导责任。
6.组织制定并实施本单位的生产安全事故应急救援预案。风险点:未明确此项职责,意味着应急管理工作的缺失,其首要责任不在总经理。
7.及时、如实报告生产安全事故。风险点:这是事故后的法定义务。未在职责中明确,可能导致事故迟报、漏报、谎报,而总经理个人责任不清。
整改要求:遂宁市众旺运输服务有限公司重新编制“从业人员管理制度”,须与实际情况相符合。重新编制“企业总经理安全生产职责”,须涵盖安全生产法规定的企业主要负责人全部安全生产职责。