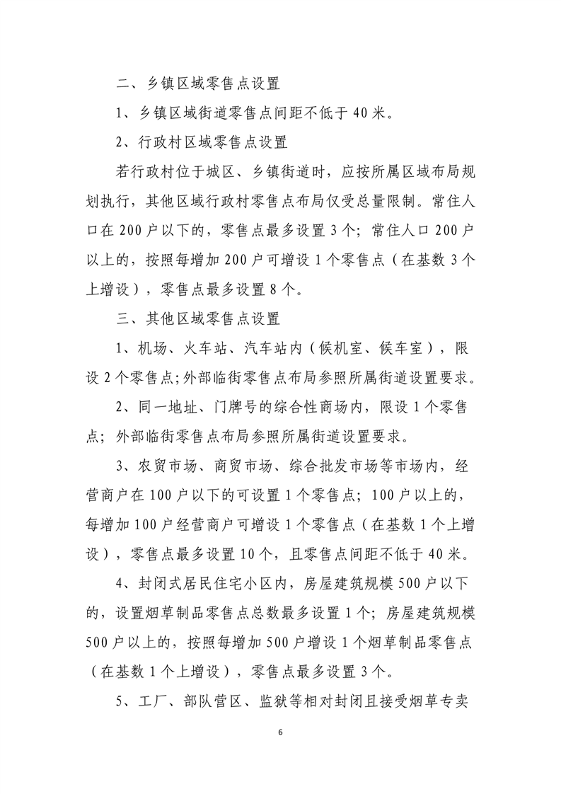
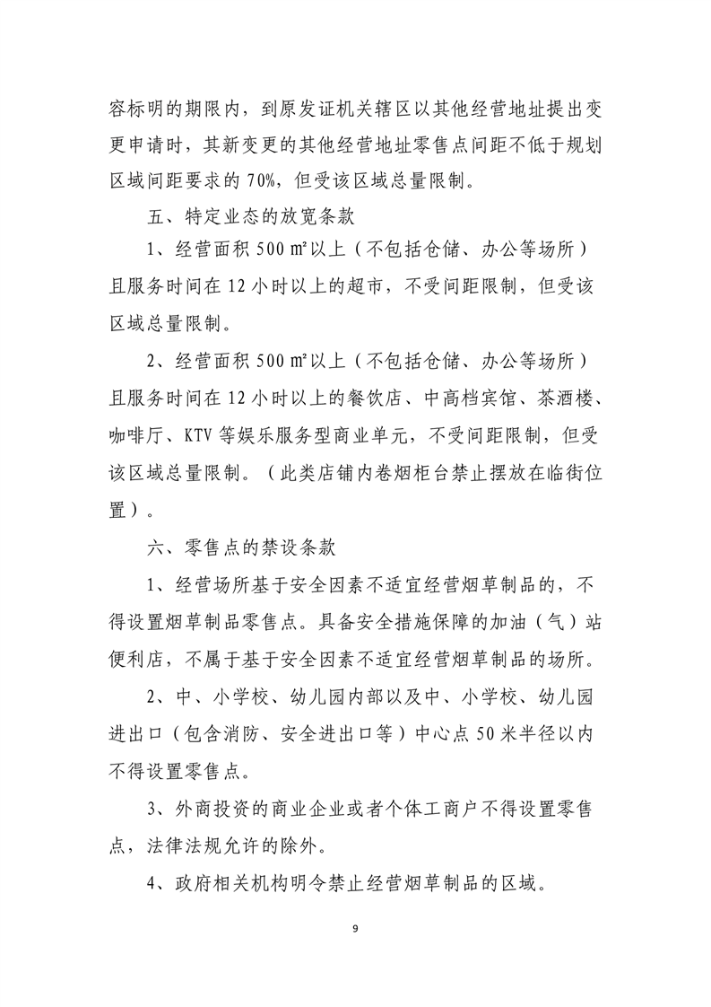
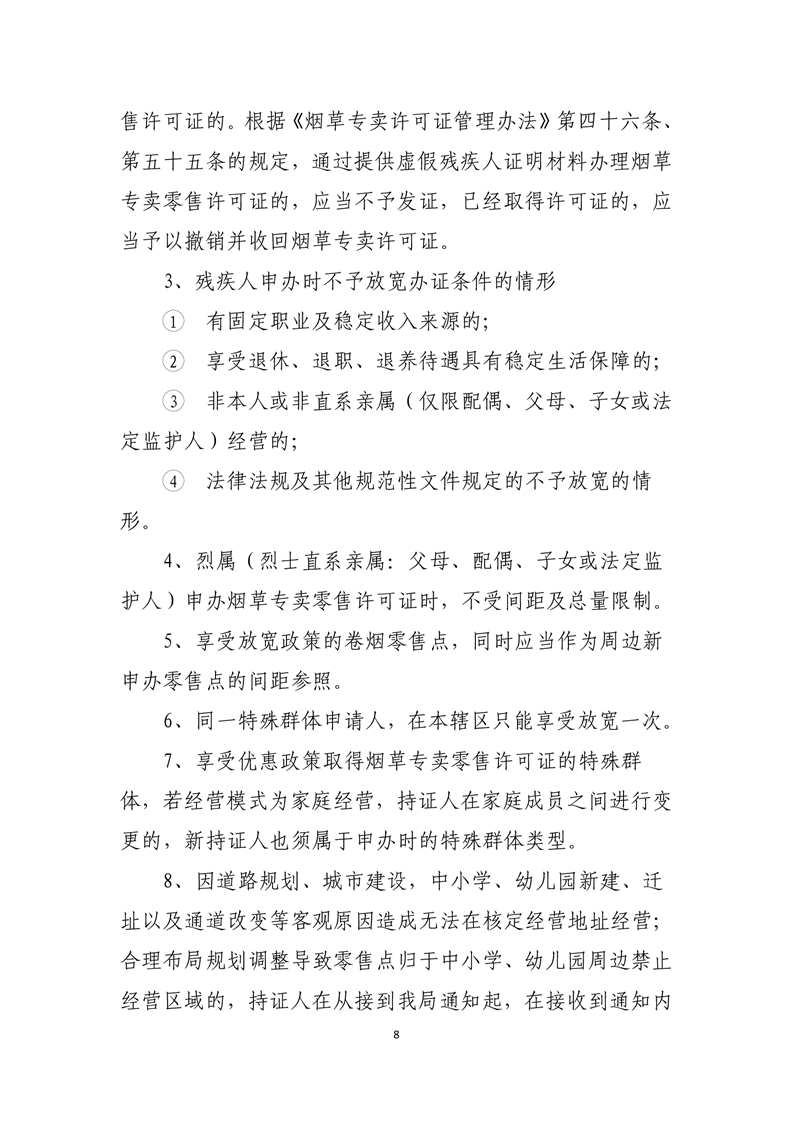
政府信息公开

遂宁市船山区 烟草制品零售点合理布局规划

来源:区烟草专卖局 发布时间:2021-04-01 14:45 浏览次数: 字体: [ ] 打印















扫一扫在手机打开当前页