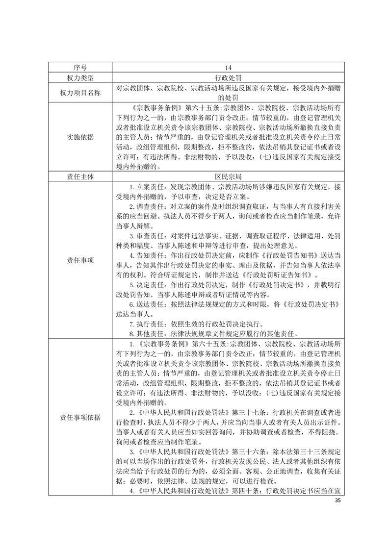
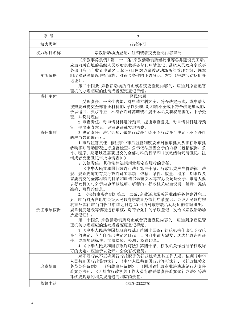
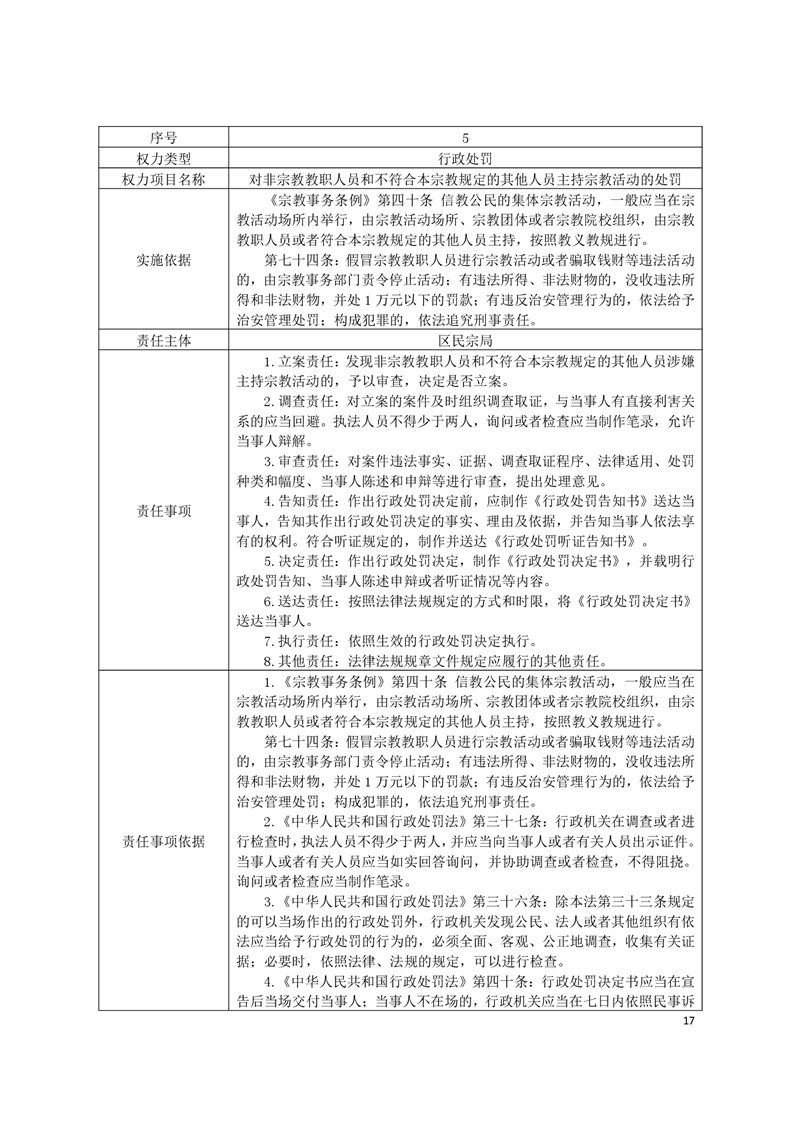
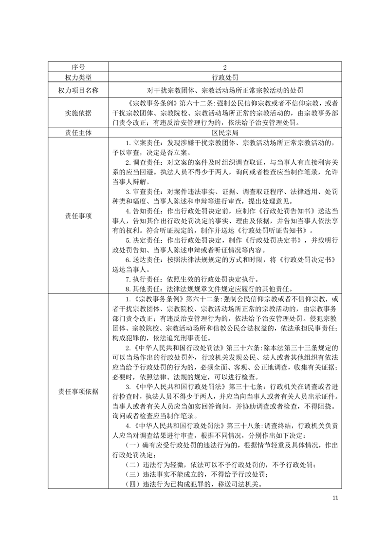
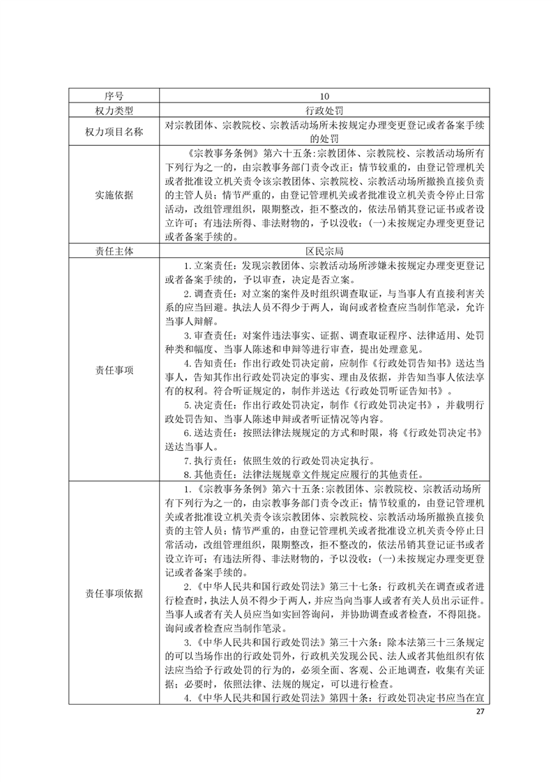
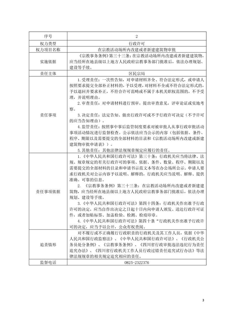
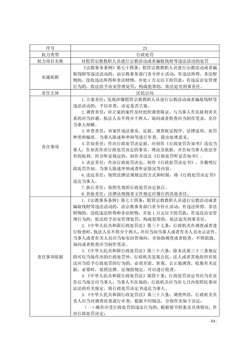
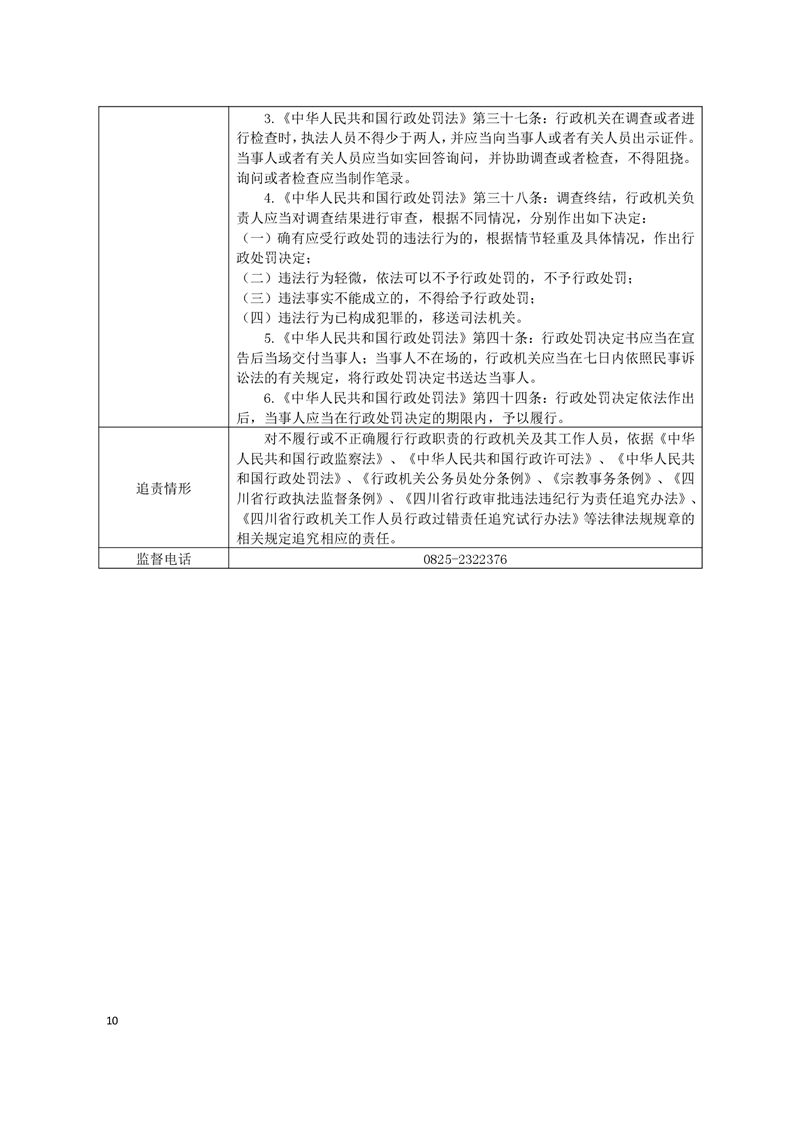
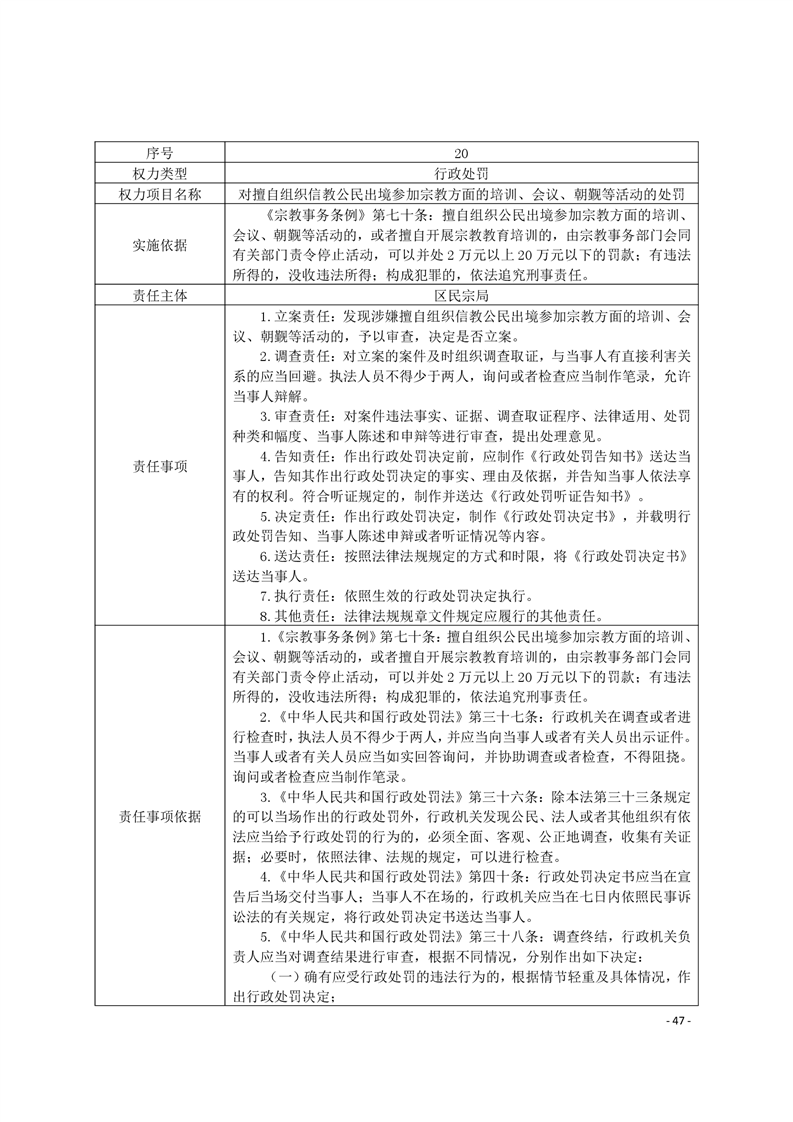
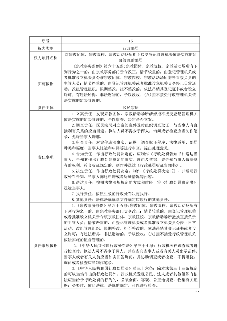
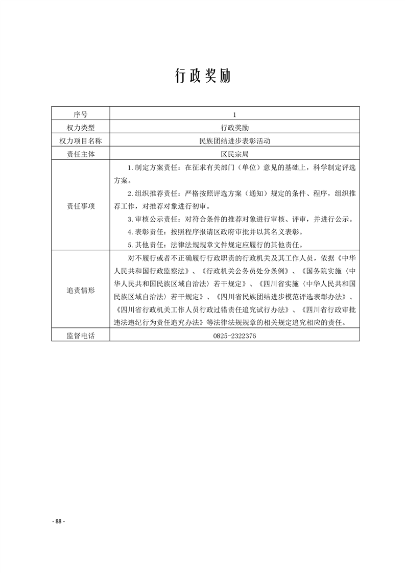
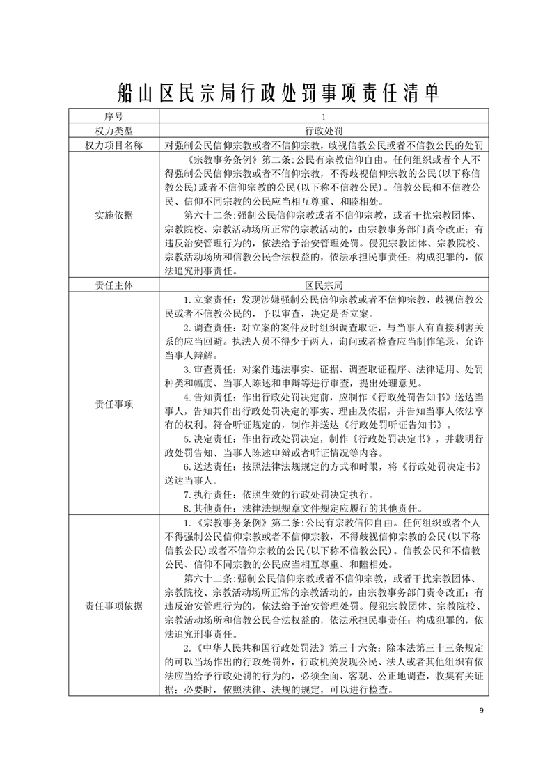
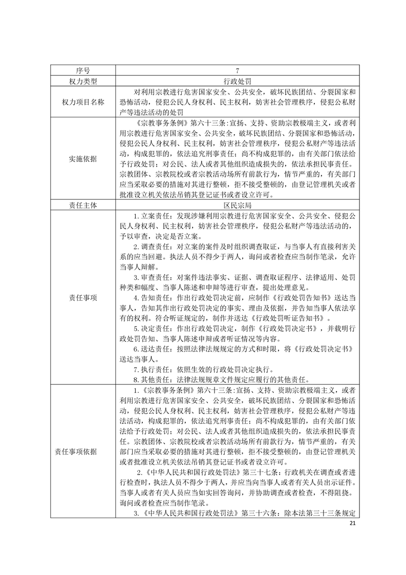
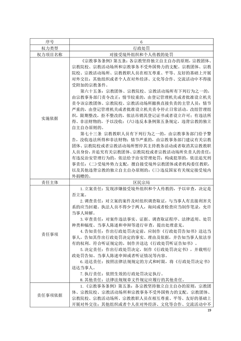
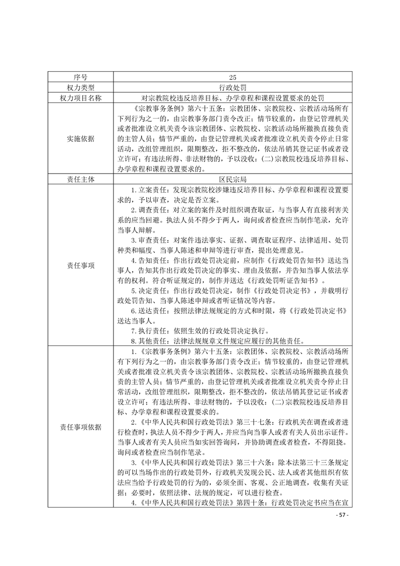
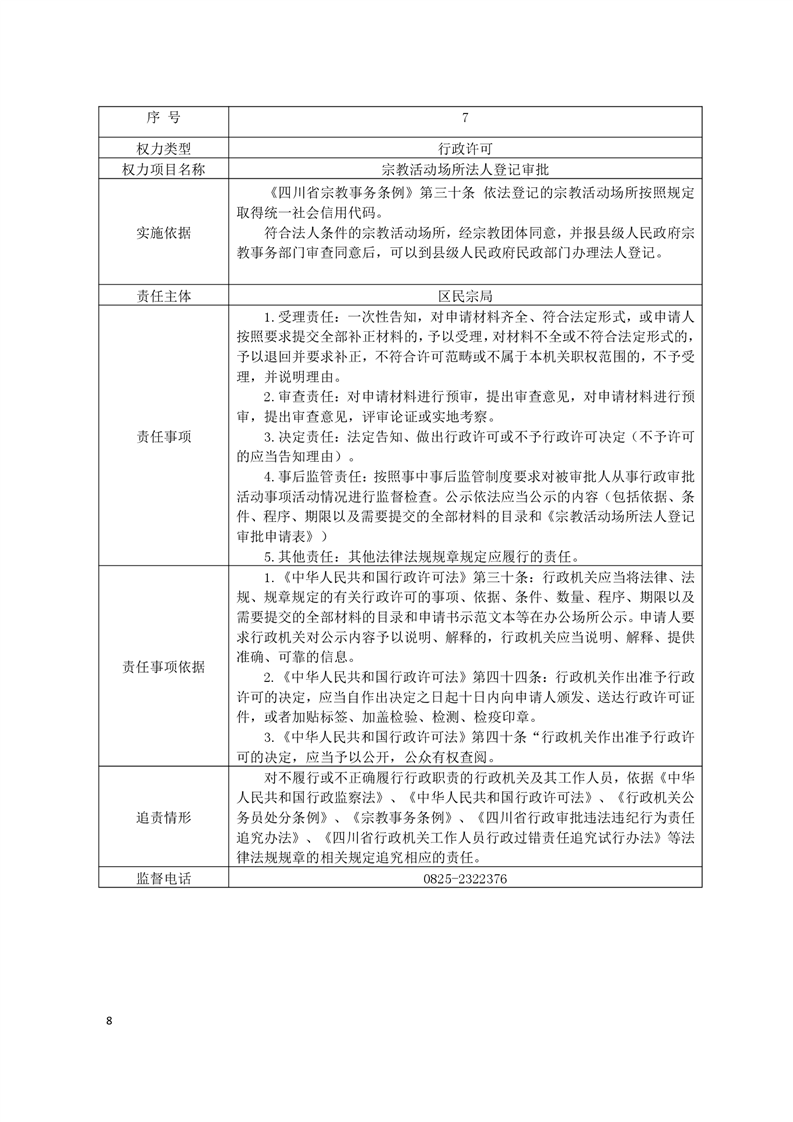
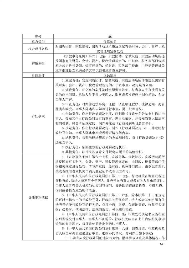
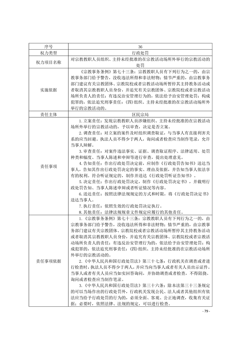
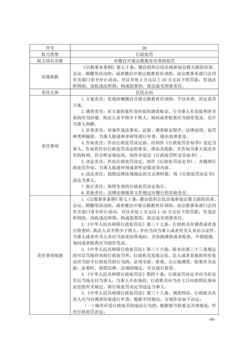
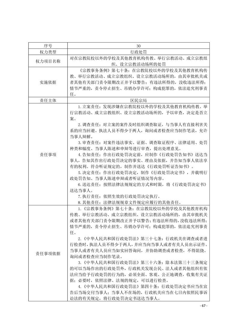
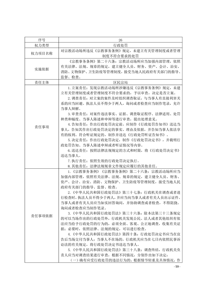
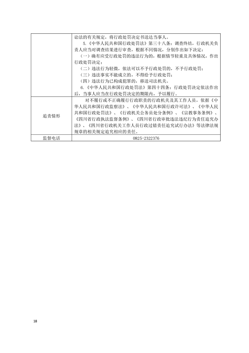
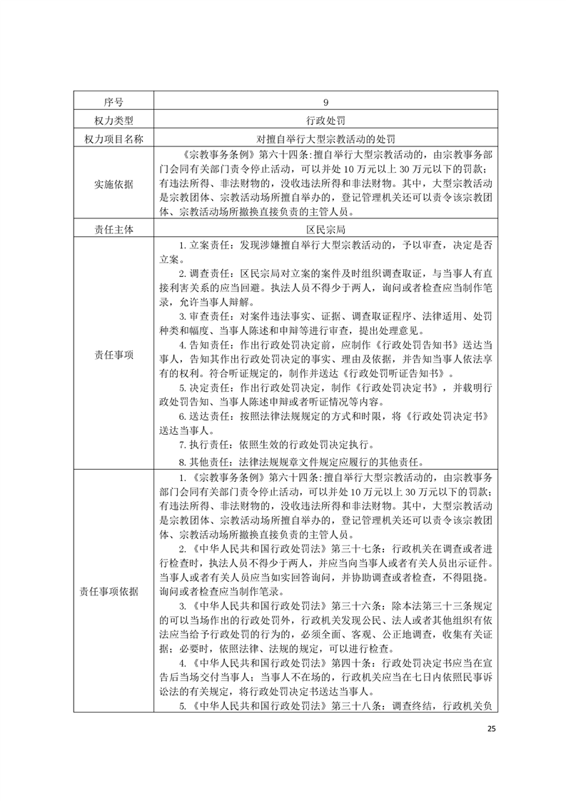
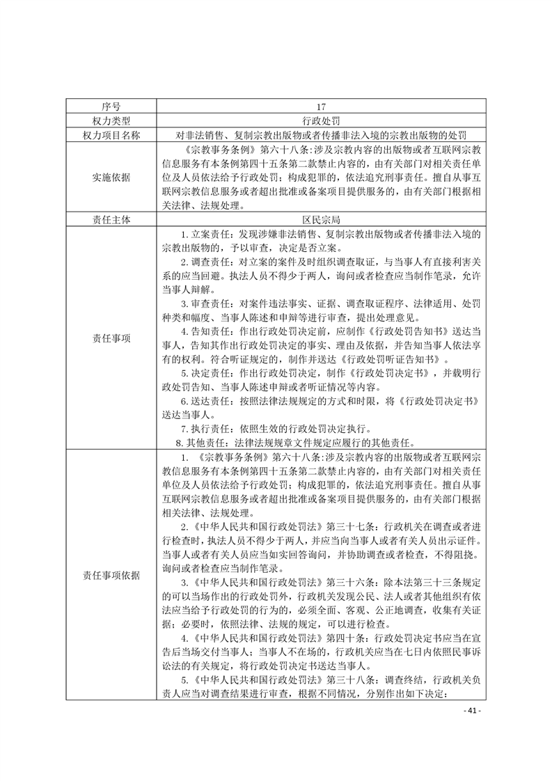
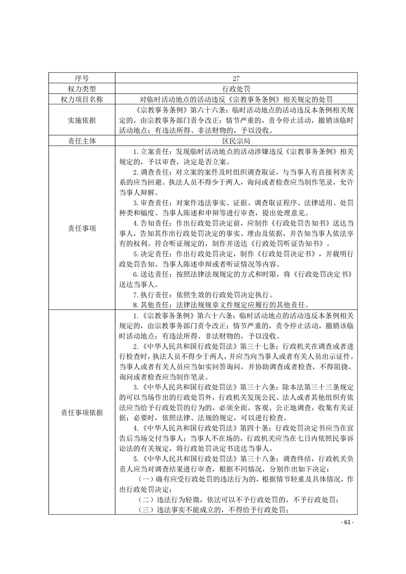
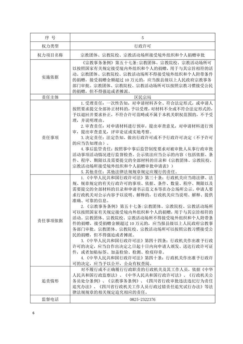
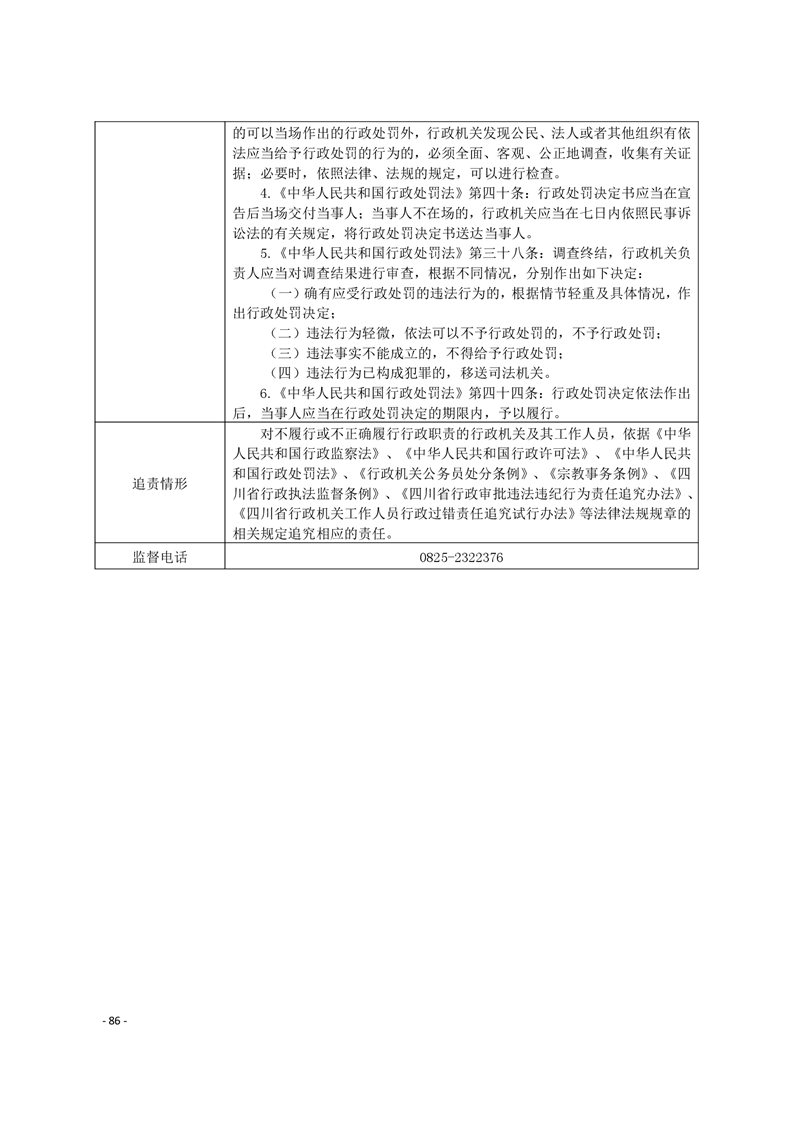
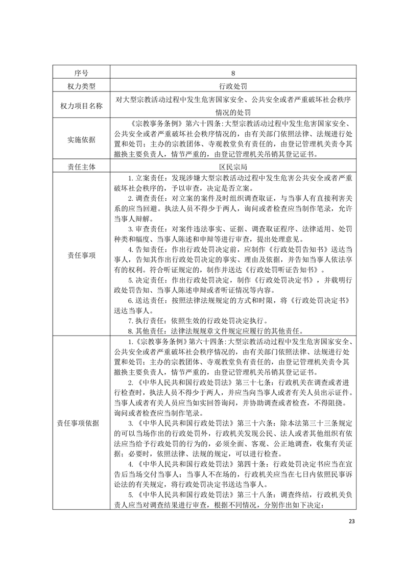
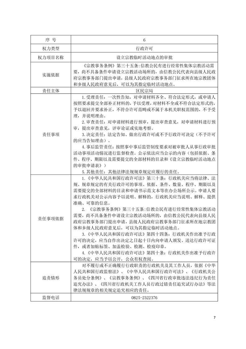
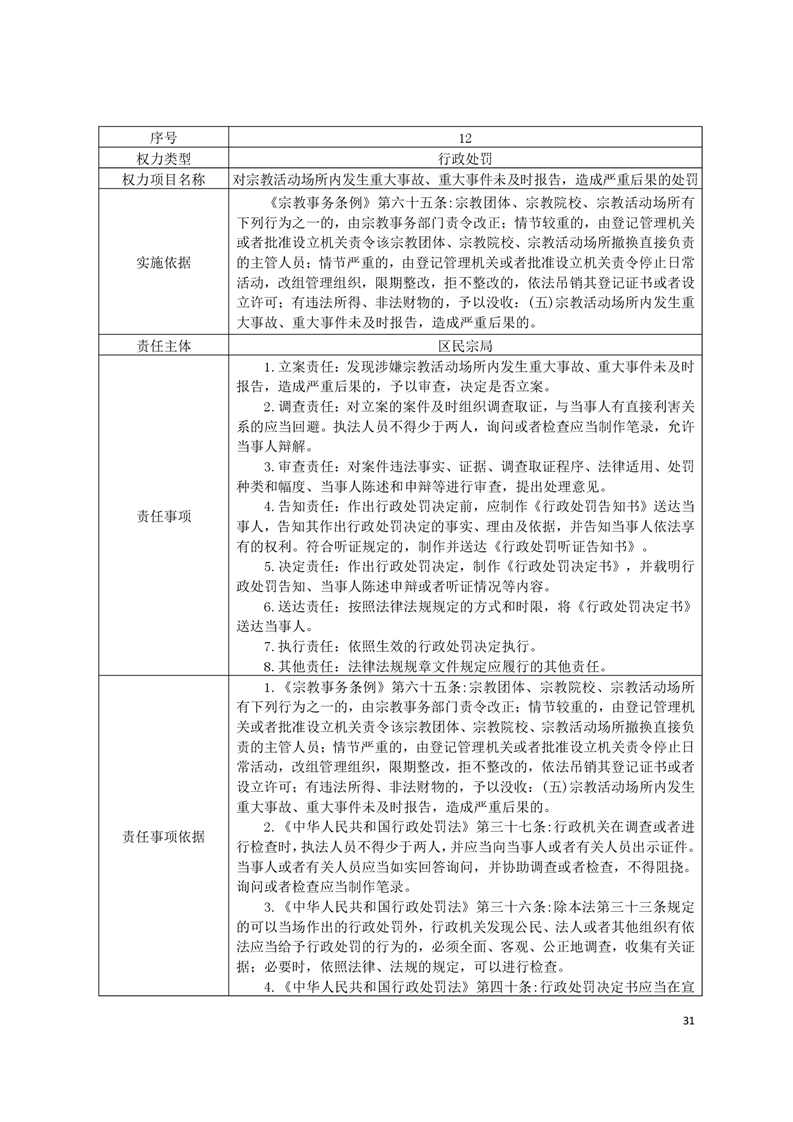
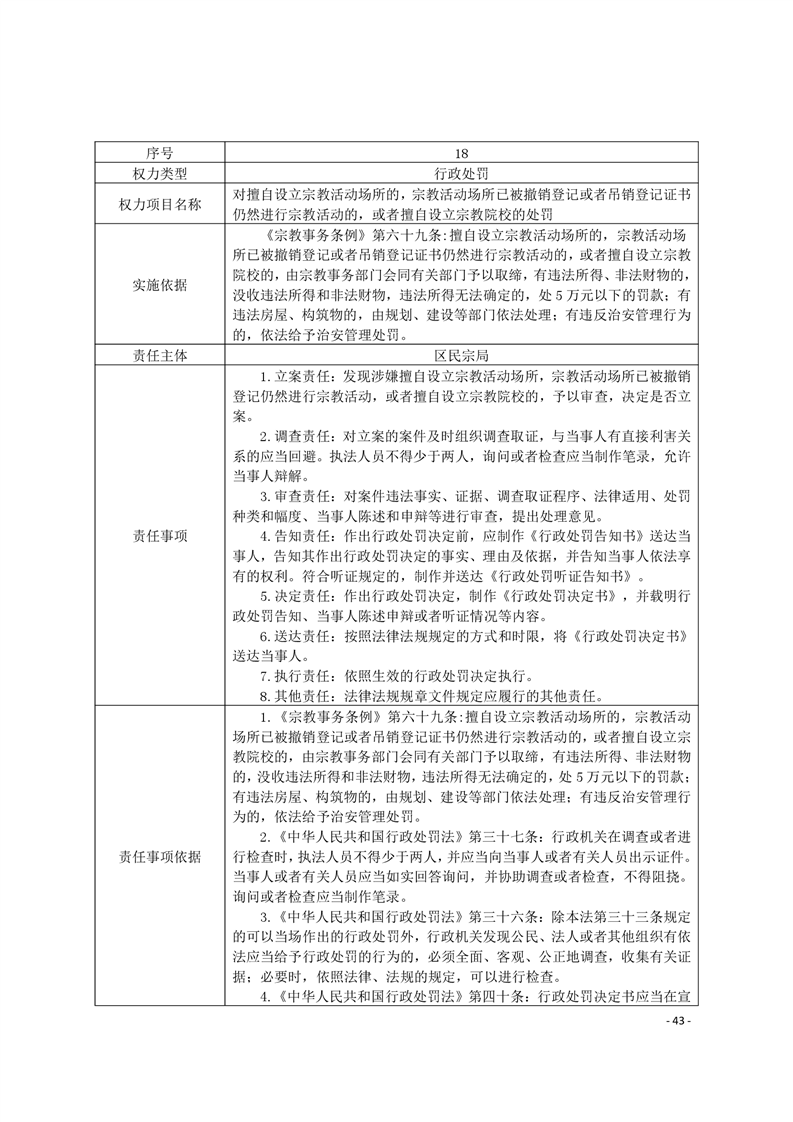
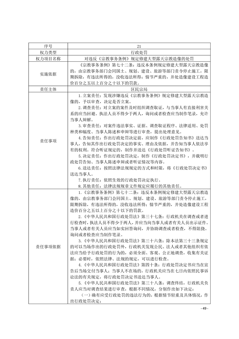
政府信息公开

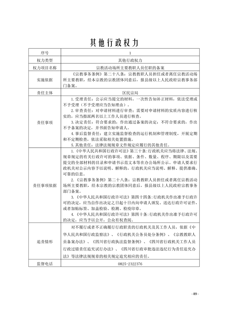
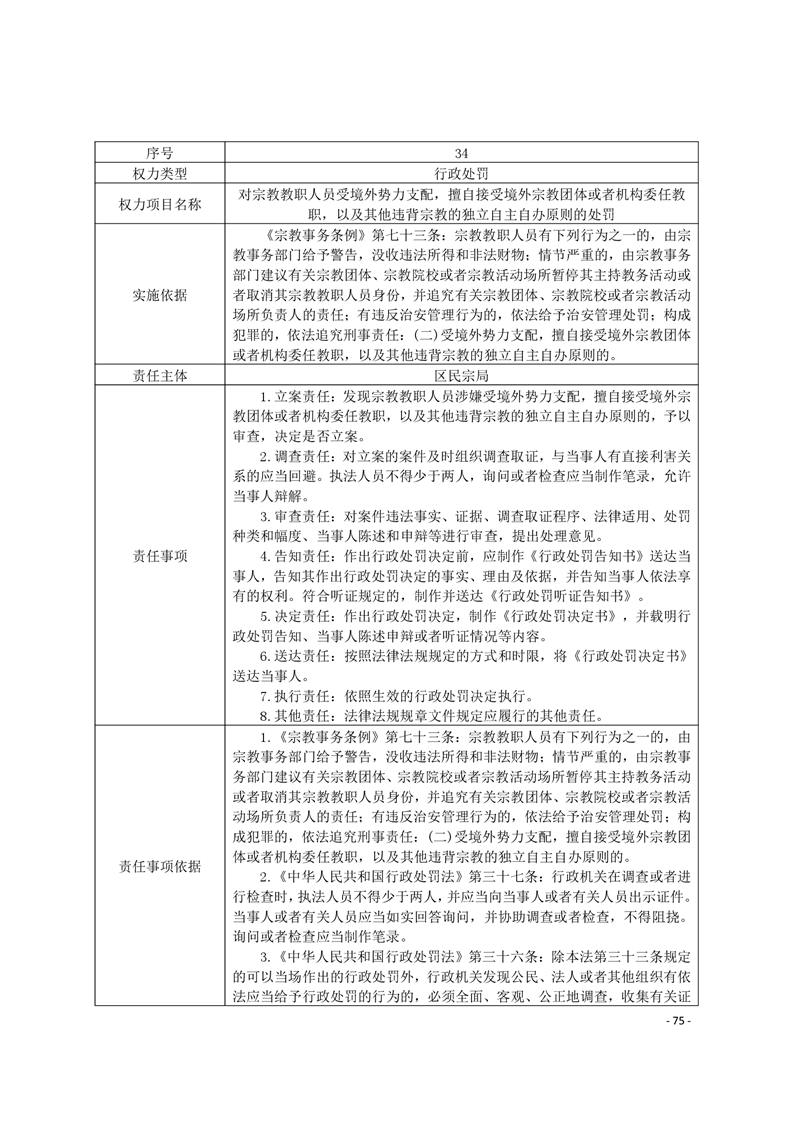
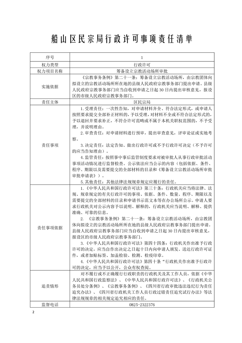
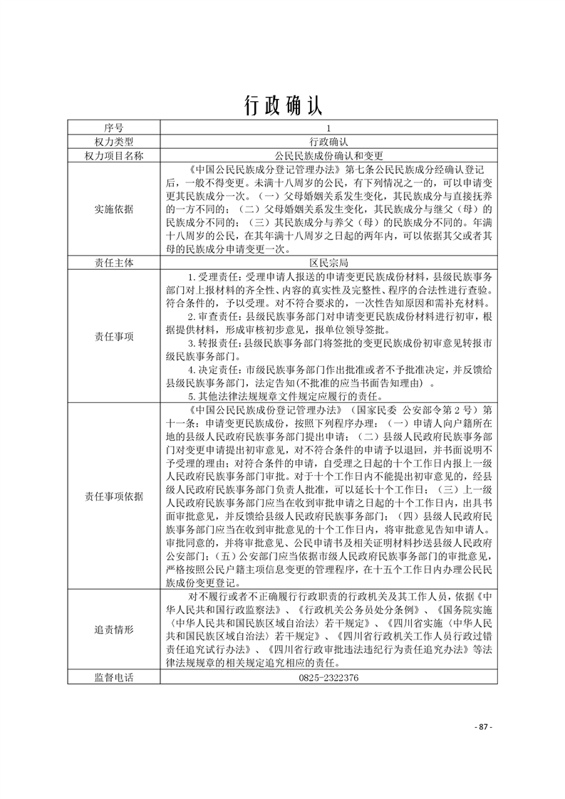
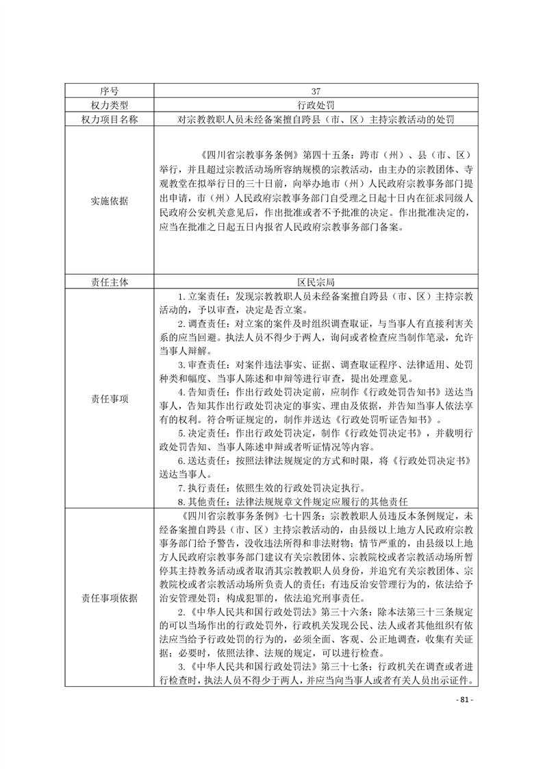
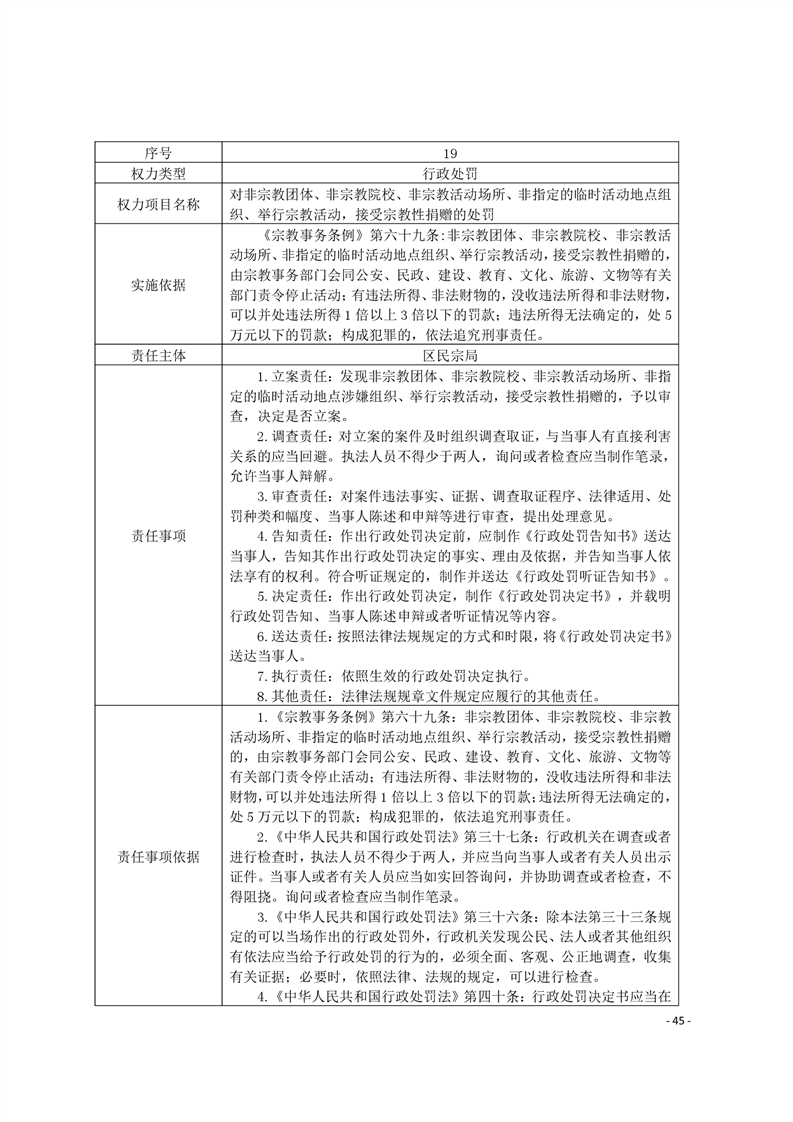
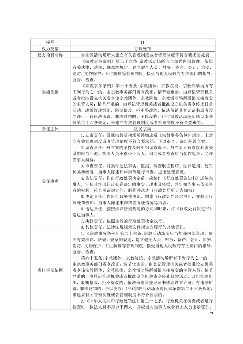
遂宁市船山区民族宗教事务局行政权力责任清单(2020年调整公布版)

来源:船山区人民政府 发布时间:2021-03-04 11:18 浏览次数: 字体: [ ] 打印

























































































扫一扫在手机打开当前页