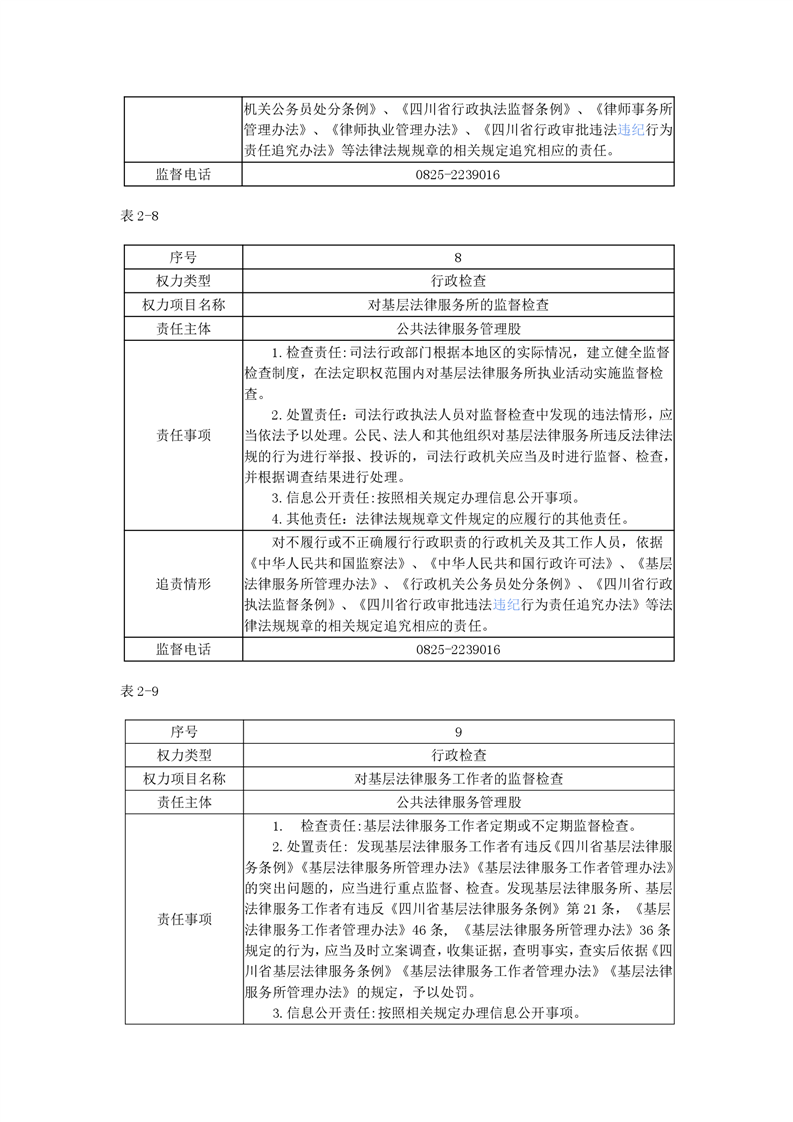
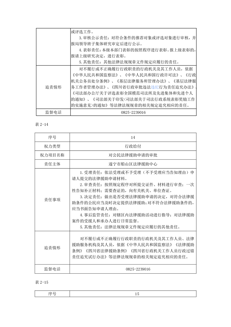
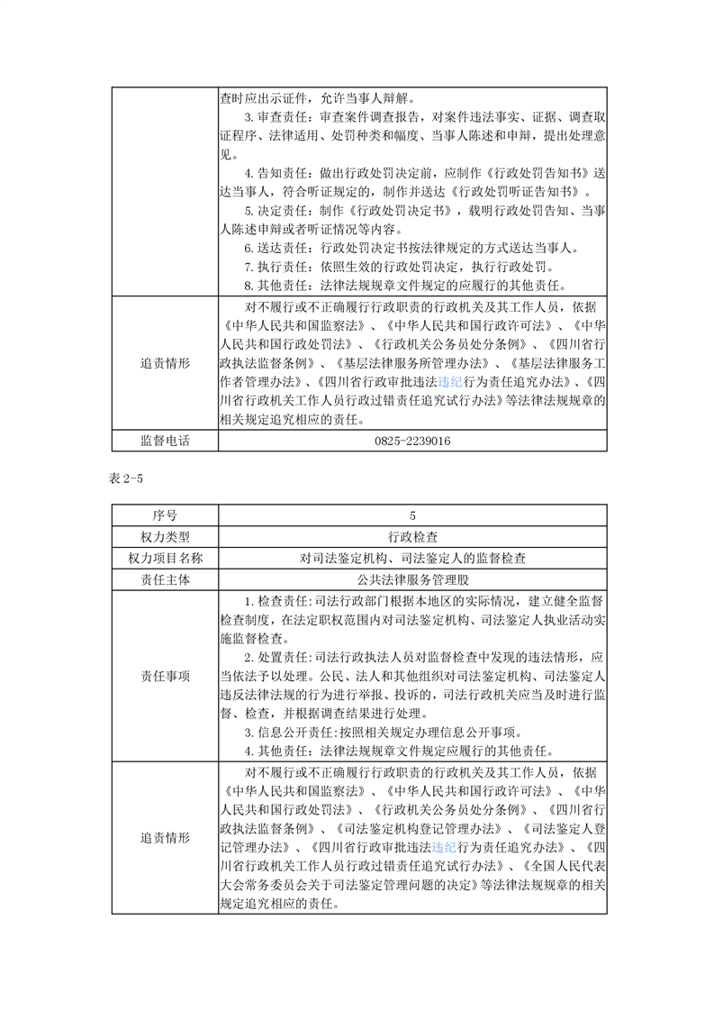
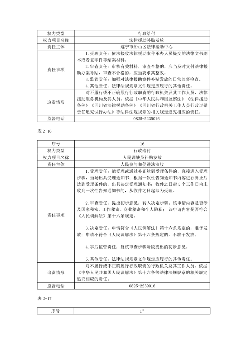
政府信息公开

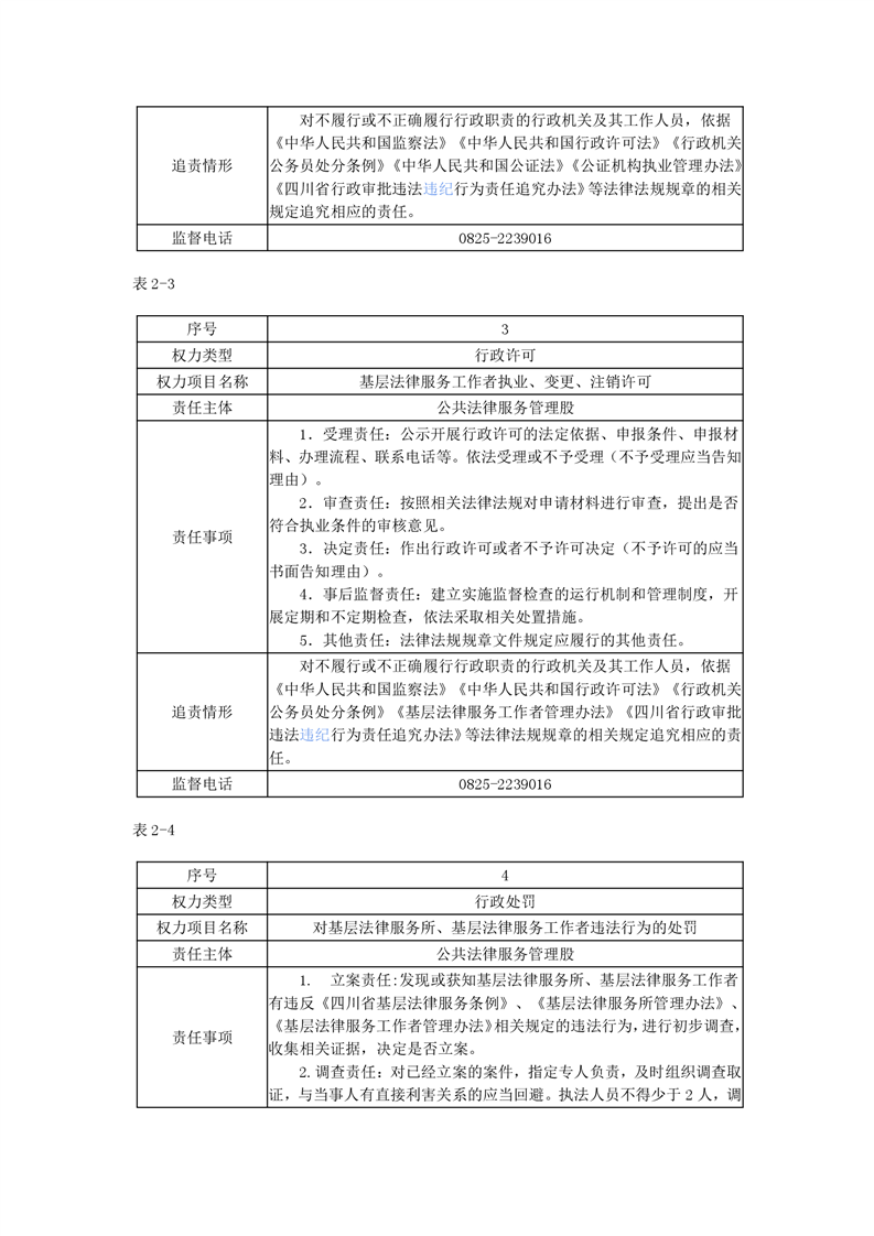
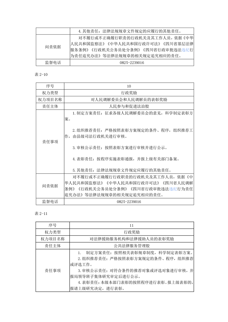
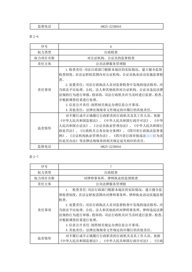
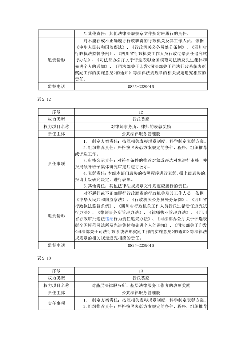
遂宁市船山区司法局行政权力责任清单(2021年3月版)

来源:区区司法局 发布时间:2021-04-09 14:37 浏览次数: 字体: [ ] 打印










扫一扫在手机打开当前页