政府信息公开

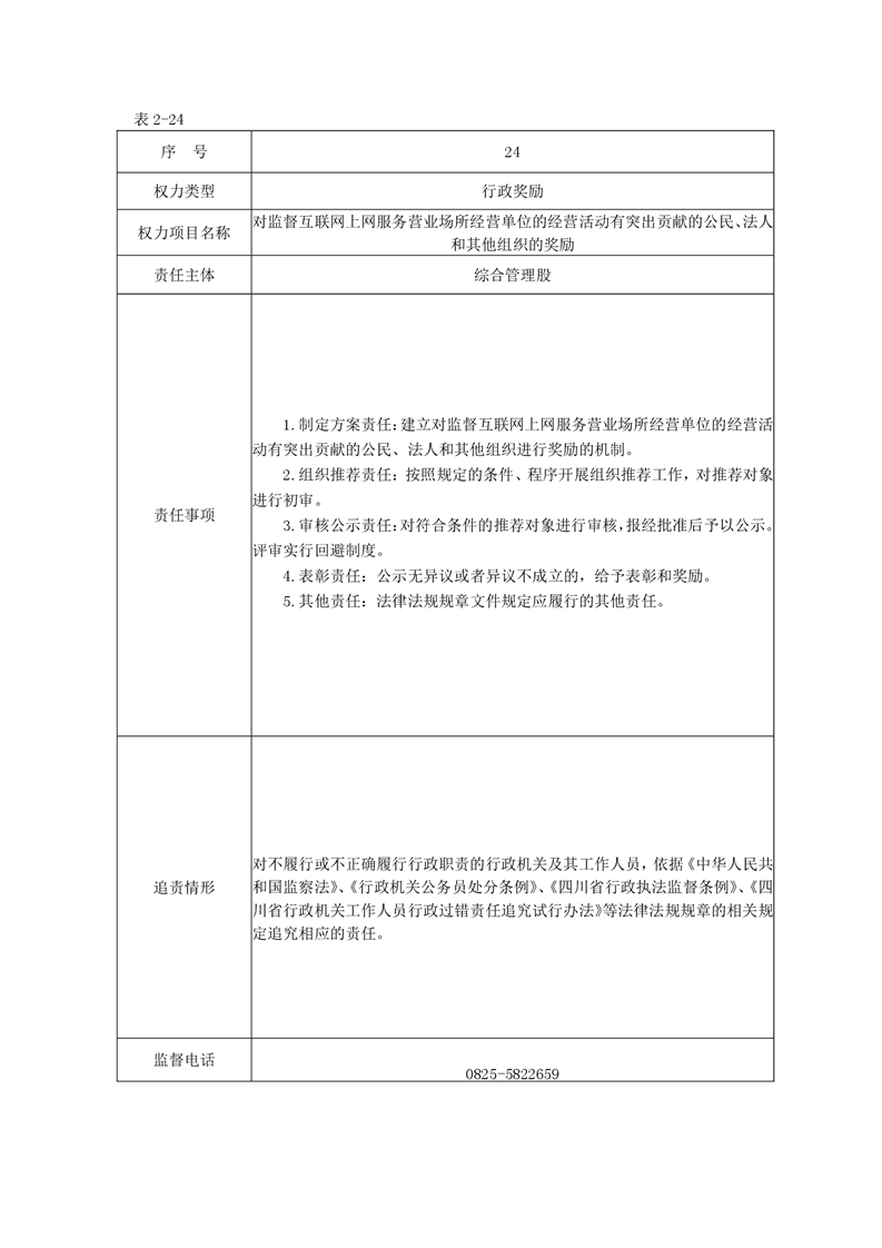
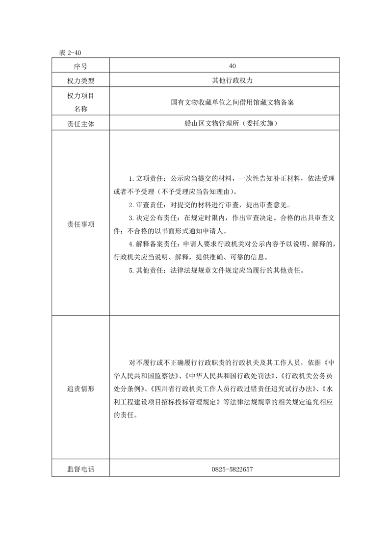
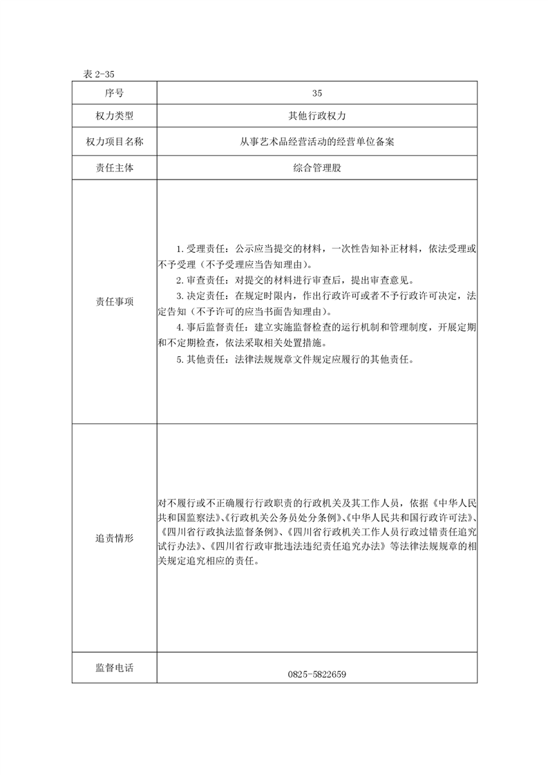
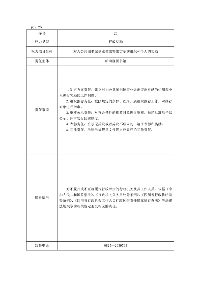
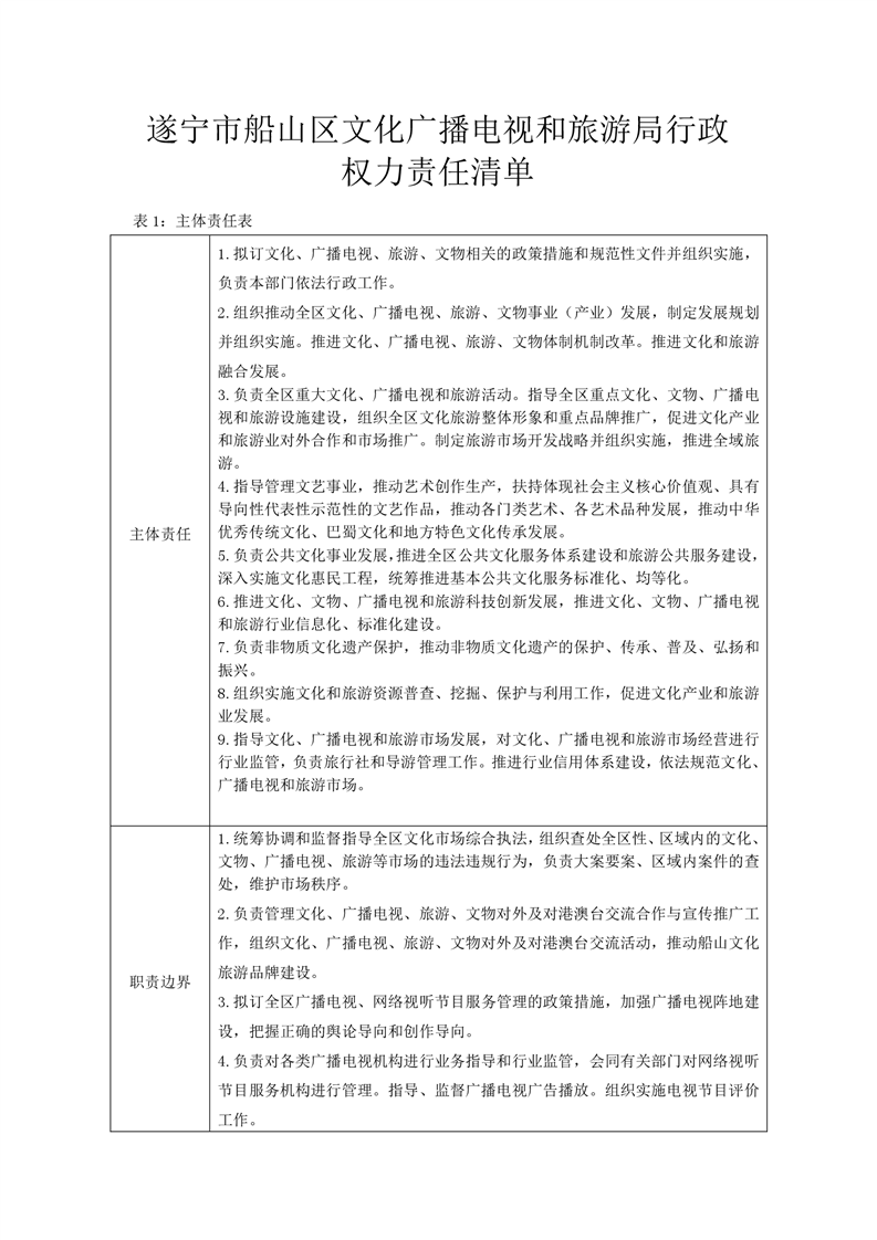
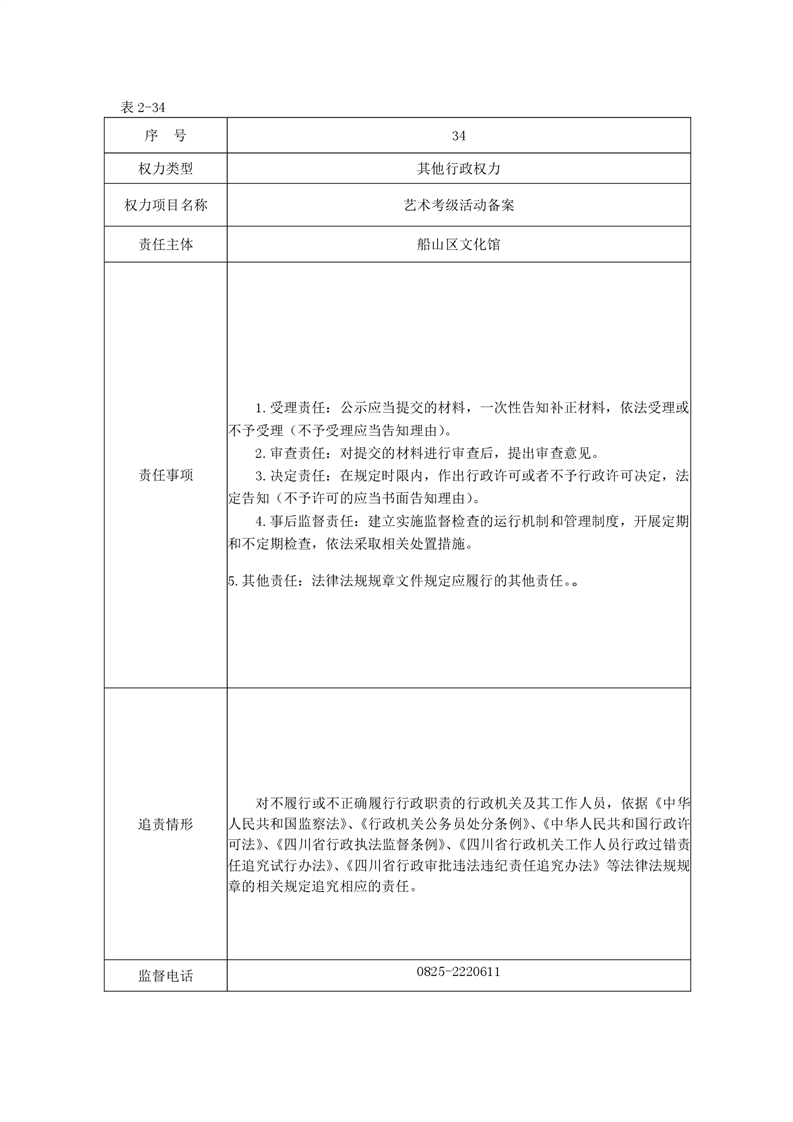
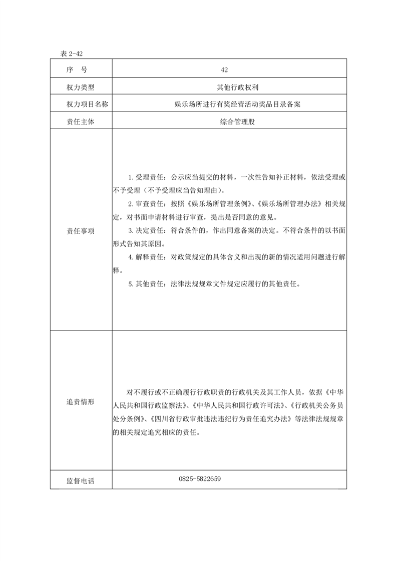
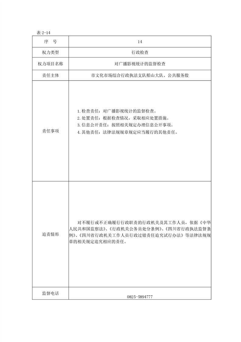
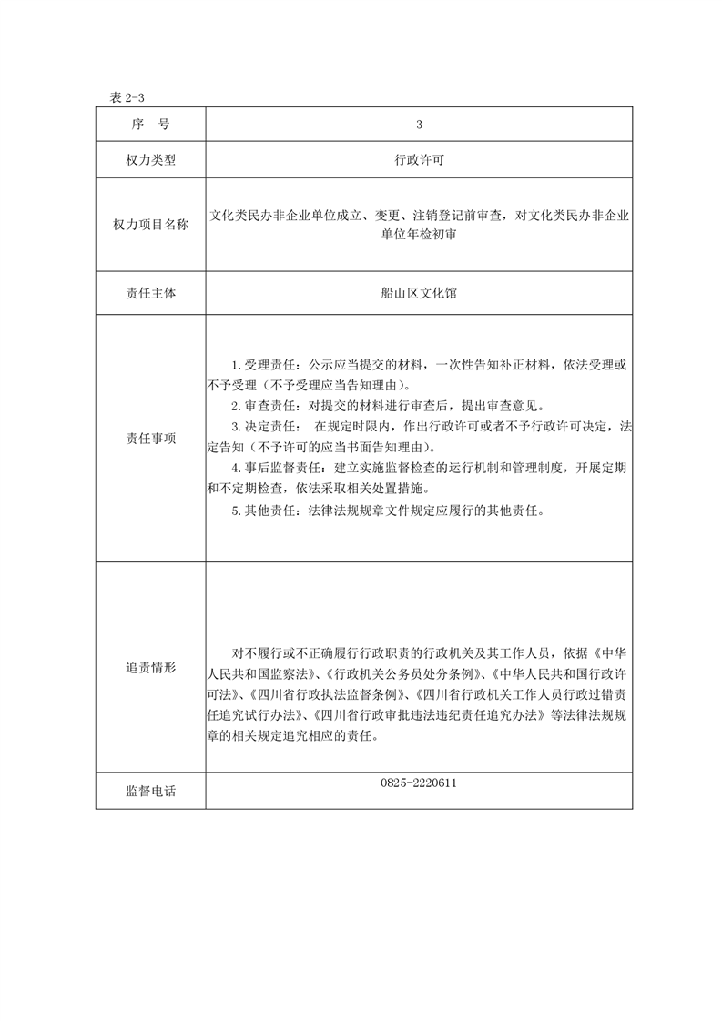
遂宁市船山区文化广播电视和旅游局行政权力责任清单

来源:区政府网站 发布时间:2021-01-22 11:39 浏览次数: 字体: [ ] 打印












































扫一扫在手机打开当前页