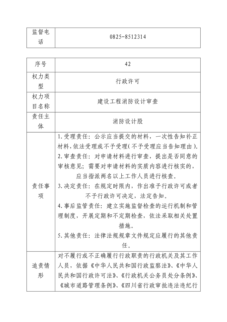
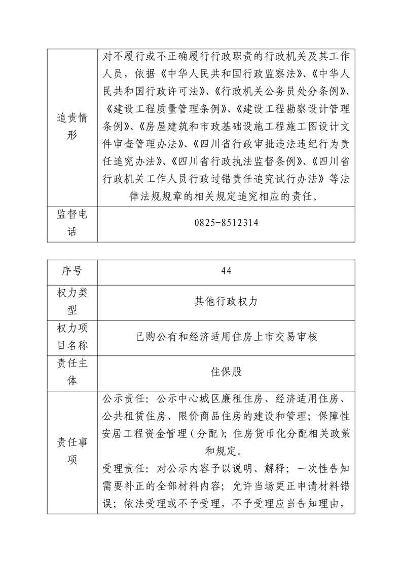
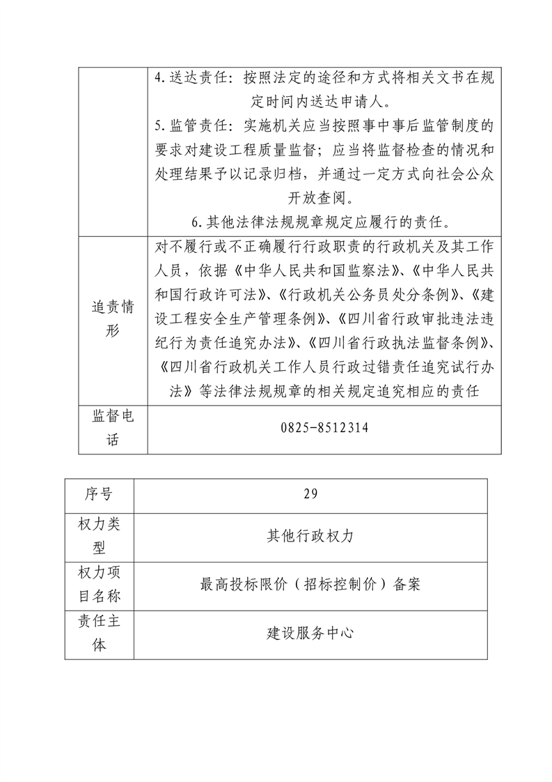
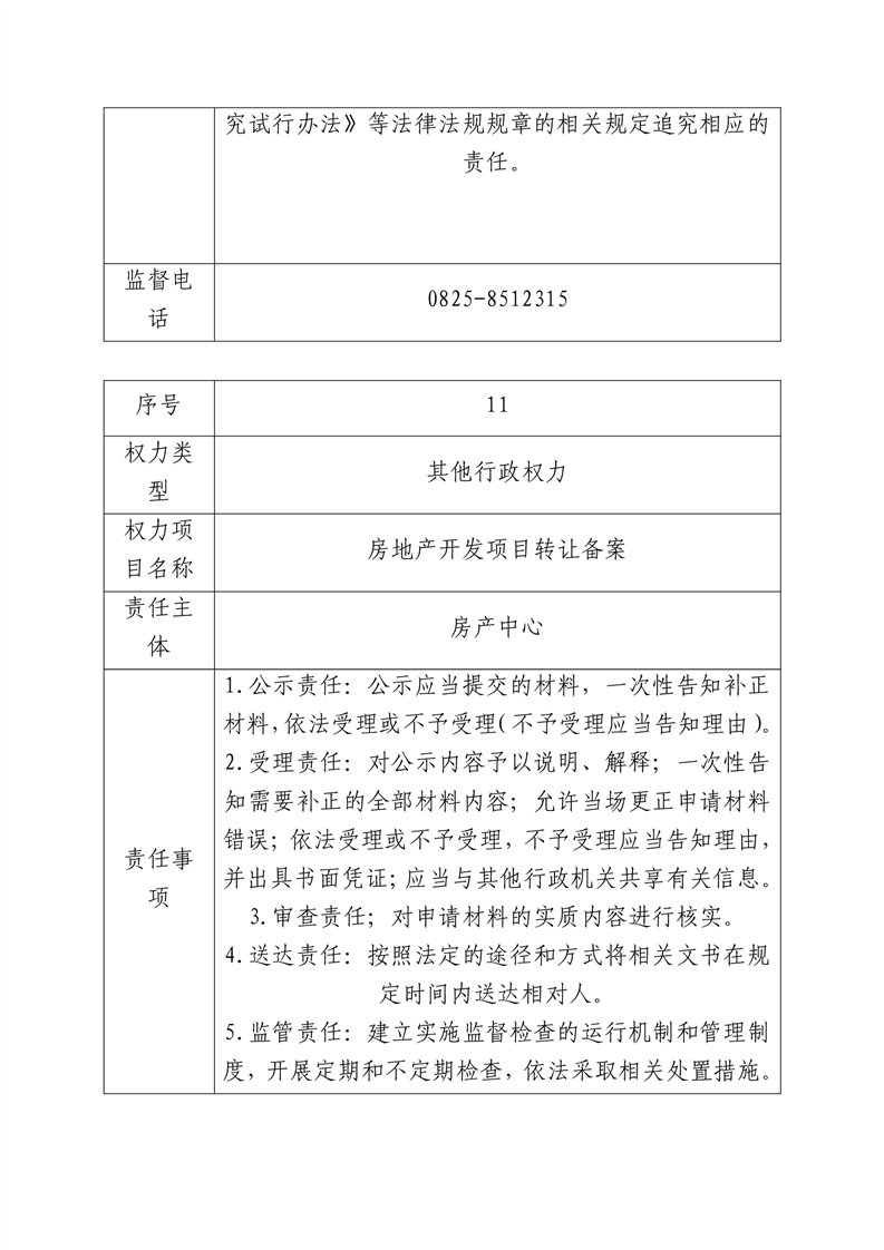
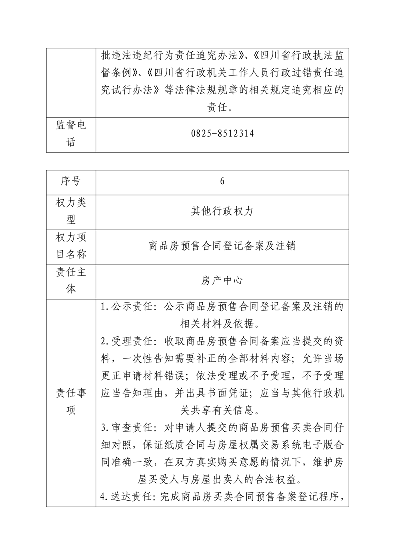
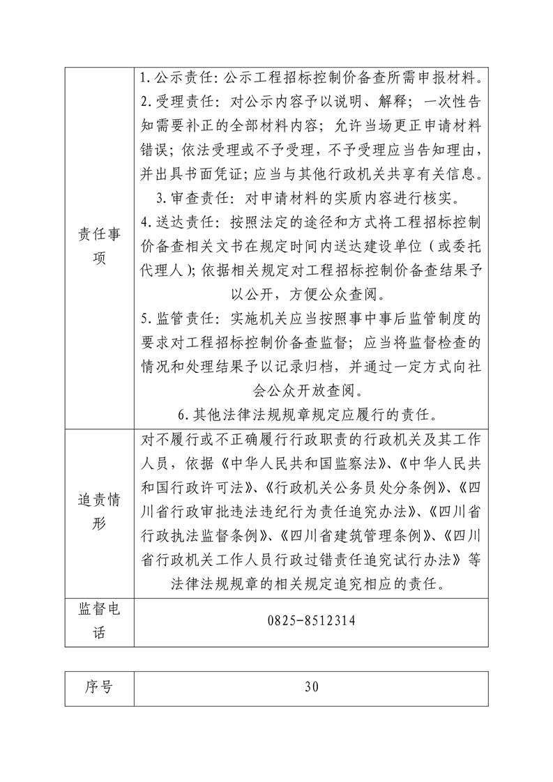
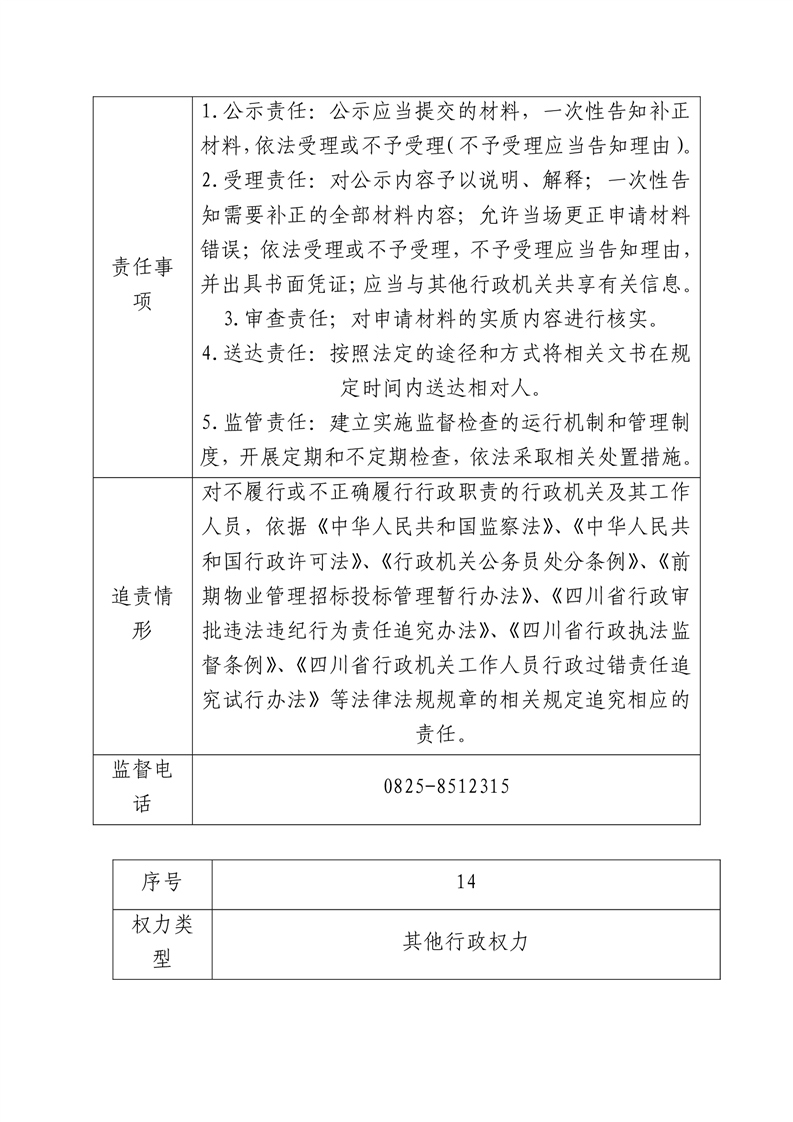
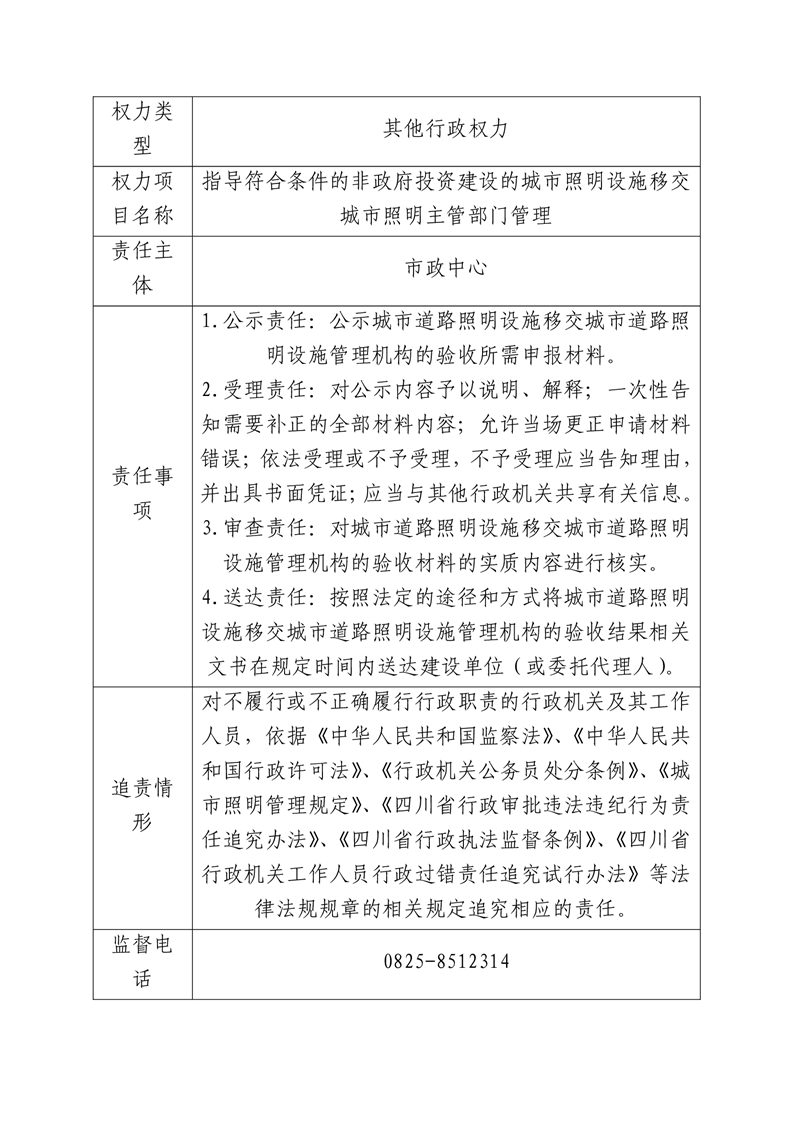
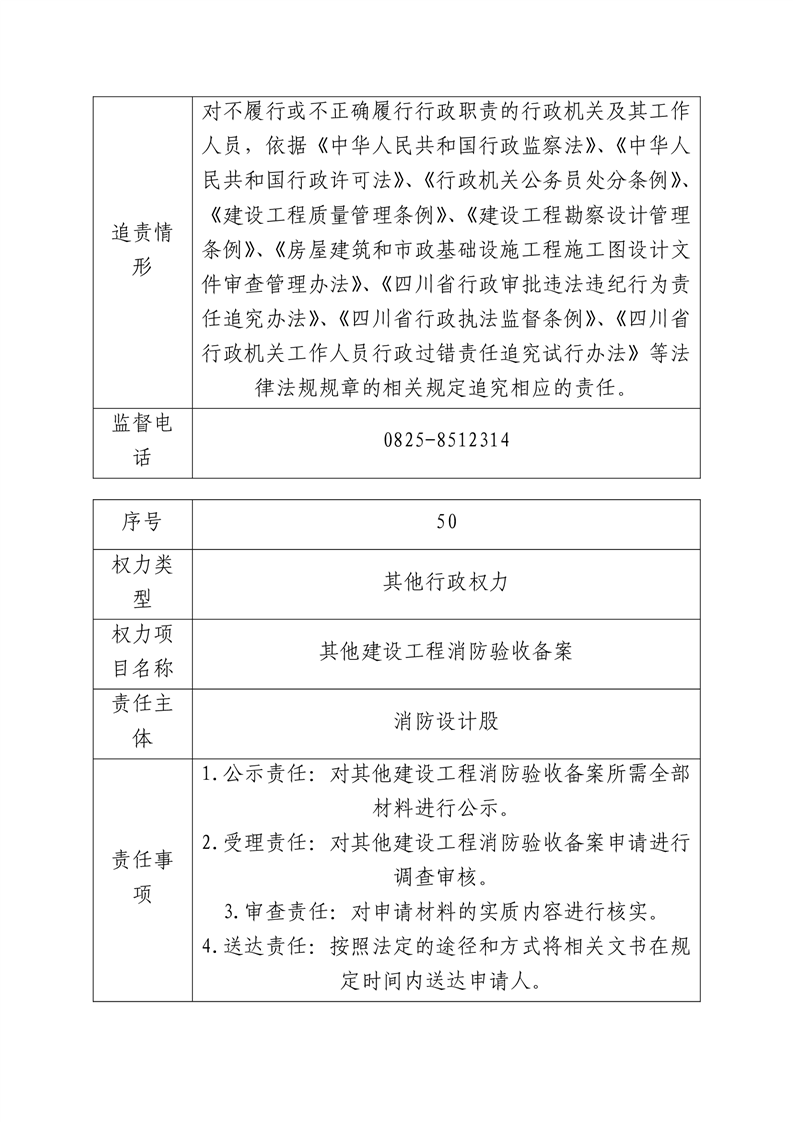
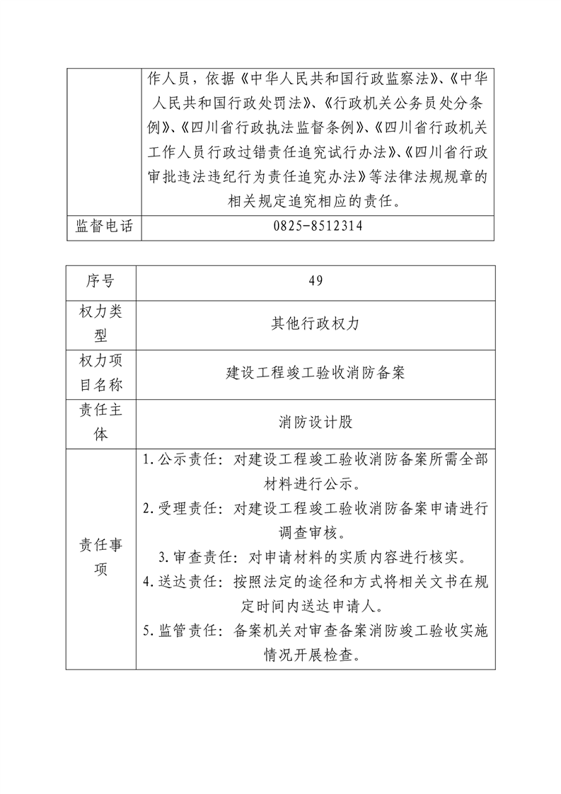
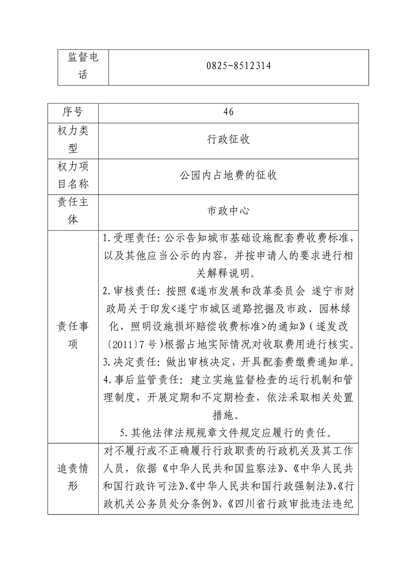
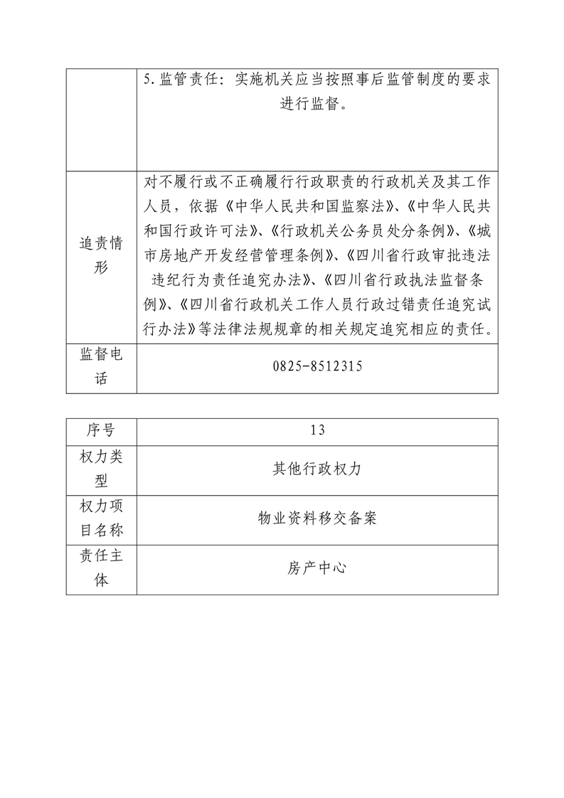
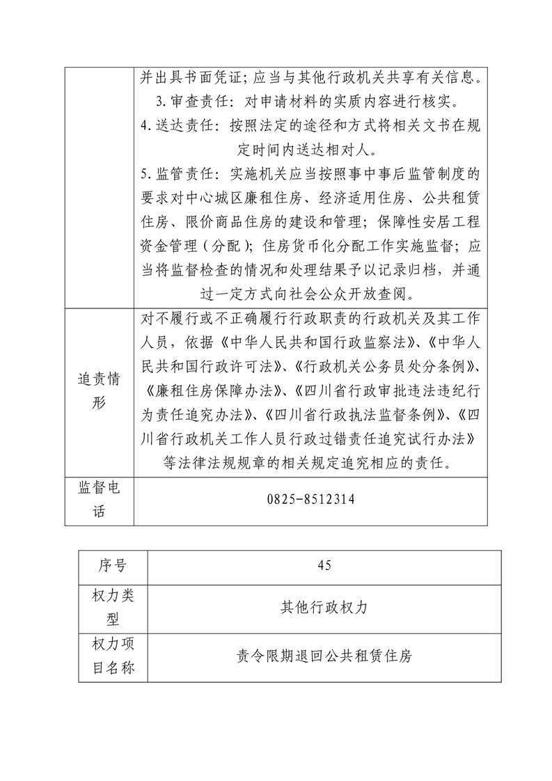
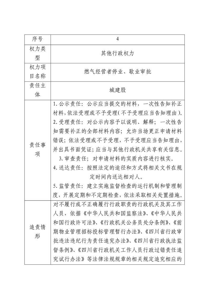
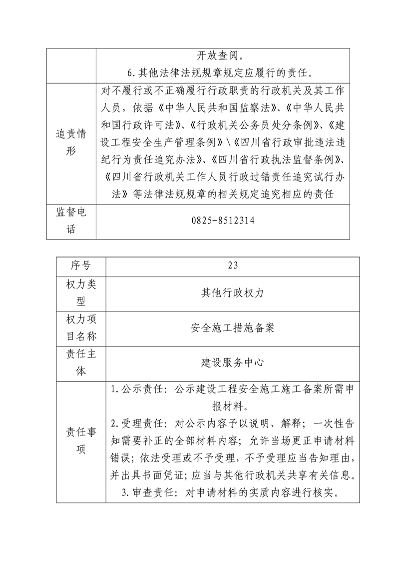
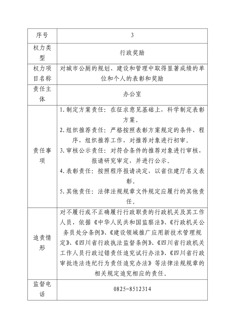
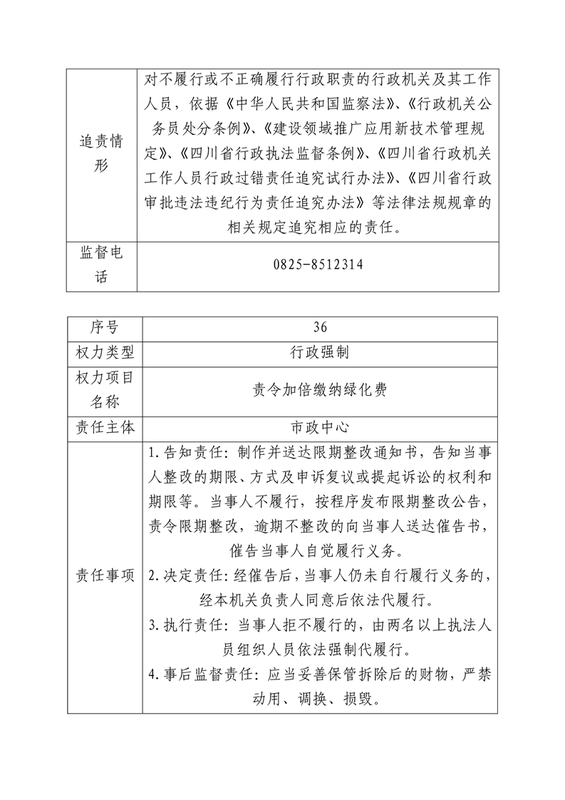
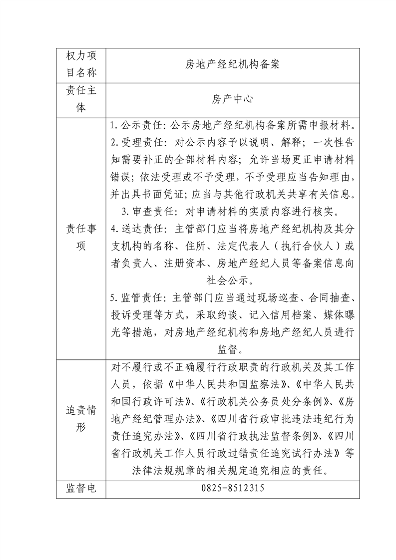
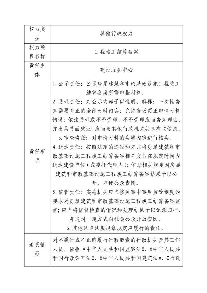
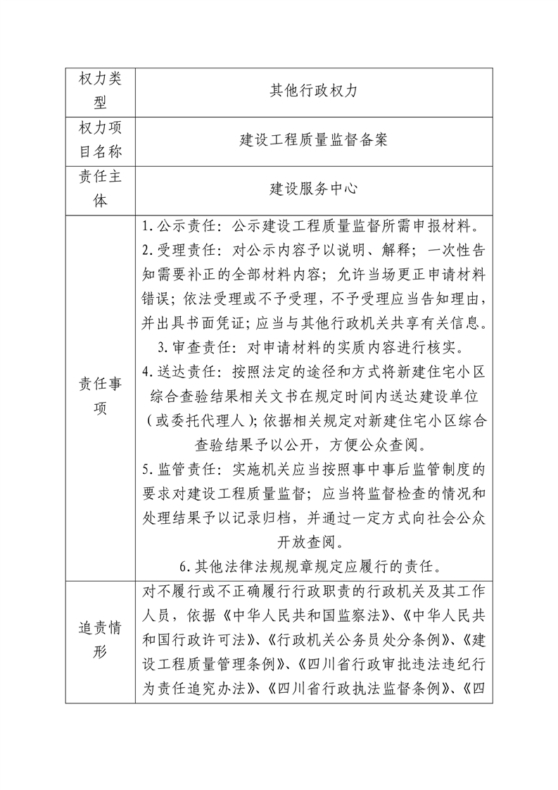
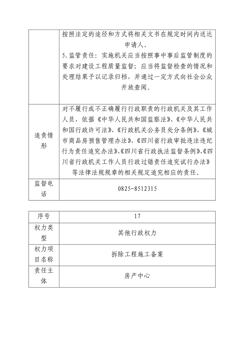
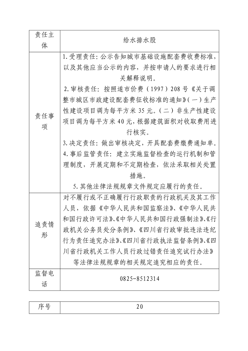
政府信息公开

区住房和城乡建设局行政权力责任清单

来源:船山区人民政府 发布时间:2021-01-12 16:09 浏览次数: 字体: [ ] 打印





















































扫一扫在手机打开当前页